01 序言
自今年2月开始,中国四大国有银行中的三家中国工商银行、中国建设银行和中国银行暂停接受来自俄罗斯金融机构的付款, 包括通过国际资金清算系统(SWIFT)、俄罗斯银行金融信息系统(SPFS)和人民币跨境支付系统(CIPS)的付款。类似的情况也发生在土耳其和阿联酋的银行。
据称,一些跨境支付平台也暂停对俄贸易款项的收付款业务; 俄罗斯进口商使用的中国主要银行浙江稠州商业银行也暂不接受俄罗斯银行的付款。部分中国的银行甚至退回来自俄罗斯的款项。这些措施引起了中俄贸易商们的强烈关注。中国驻俄罗斯大使张汉晖在接受媒体采访时说,近期中俄之间结算出现问题,原因是遭到第三国干预,并表示问题定会迎刃而解。
据中国海关总署统计,2023年中俄贸易额达到创纪录的2401.1亿美元,同比增长26.3%。2023年中国对俄出口同比增长46.9%,达到约1109.7亿美元;自俄罗斯进口同比增长12.7%,达到约1291.4亿美元。在中俄贸易火热的背景下,为什么我国银行突然暂停与俄罗斯银行的支付业务?
根本原因是美国和欧盟对俄罗斯的制裁持续升级,为降低金融风险,避免与受到西方制裁俄罗斯金融机构发生交易而受到美国制裁,中国的银行被迫暂停与俄合作。
02 美国金融制裁下的中国银行处境
众所周知,自俄乌冲突爆发后,美国和欧盟为削弱俄罗斯能力,阻止俄罗斯在境外部署军事力量,对俄罗斯施加了多轮大规模的出口管制与经济制裁,俄罗斯主要银行都被列入美国制裁清单上,海外外汇储备被冻结,与SWIFT银行系统被切断。但因为约90%左右的中俄跨境贸易以人民币或卢布结算,依靠俄罗斯的SPFS和中国的CIPS系统进行,在俄乌冲突的两年中,中俄贸易虽然受到影响,但总体情况仍然是增长的,中国的银行等金融机构仍提供中俄跨境贸易结算服务。
2023年12月22日,美国总统拜登签署第14114号行政令《针对俄罗斯联邦有害行为采取额外措施的行政令》,赋予美国财政部海外资产控制办公室(OFAC)更大的权力,允许其对那些为俄罗斯技术、国防、建筑、航空航天和制造行业提供重大交易或为俄罗斯军工基础提供协助的外国金融机构实施制裁。制裁措施包括禁止或限制在美国开设和使用代理账户,通汇账户,在美财产或被美控制的财产权益被冻结等。
正是这个行政令使我国金融机构面临来自美国政府的直接制裁风险。中国是全球第二大经济体,中国工商银行、中国银行、中国建设银行都是国际化大银行,与西方国家有着广泛的业务合作,在美欧都设立子公司或分公司,对欧美结算业务规模远远大于俄罗斯。中俄贸易合作领域广泛,如果不顾这份美国行政令,继续与俄罗斯银行合作,他们的海外子公司或分公司基本会受到美国制裁的影响,导致财产冻结,业务停顿,后果非常严重。三家国有银行暂停接收俄罗斯付款一事折射出的中国的银行面临美国制裁困境,本质上源自美国领导的金融制裁体系的长臂管辖,作出这一决策是出于对商业利益和风险控制的综合考虑,是不得不采取的紧急避险措施和艰难决策。
03 美国政府近期发布的对外国金融机构涉俄业务制裁的主要规则
同日即2023年12月22日,美国财政部海外资产控制办公室(OFAC)发布了《关于 OFAC制裁支持俄罗斯军工基地的外国金融机构的指导意见》(OFAC指南),强调如果外国金融机构的客户向俄罗斯军工基地出口关键物品构成重大交易,即使是非美元交易,外国金融机构也会面临 OFAC 的制裁风险。
也就是说,企业客户如果向俄罗斯军工基地出口关键物品,银行等金融机构将同时面临被美国财政部制裁的风险,这就把企业和外国金融机构责任绑定在一起了。
1、OFAC指南中列出了可能使外国金融机构面临制裁风险的活动示例如下;
1)为在特定行业经营的被制裁的任何人维持账户、转账或提供其他金融服务(例如处理付款、贸易融资、保险)
2)为支持俄罗斯军工基地的任何人(包括在俄罗斯联邦的特定行业经营的任何人)维持账户、转账或提供其他金融服务(例如处理付款、贸易融资、保险)。
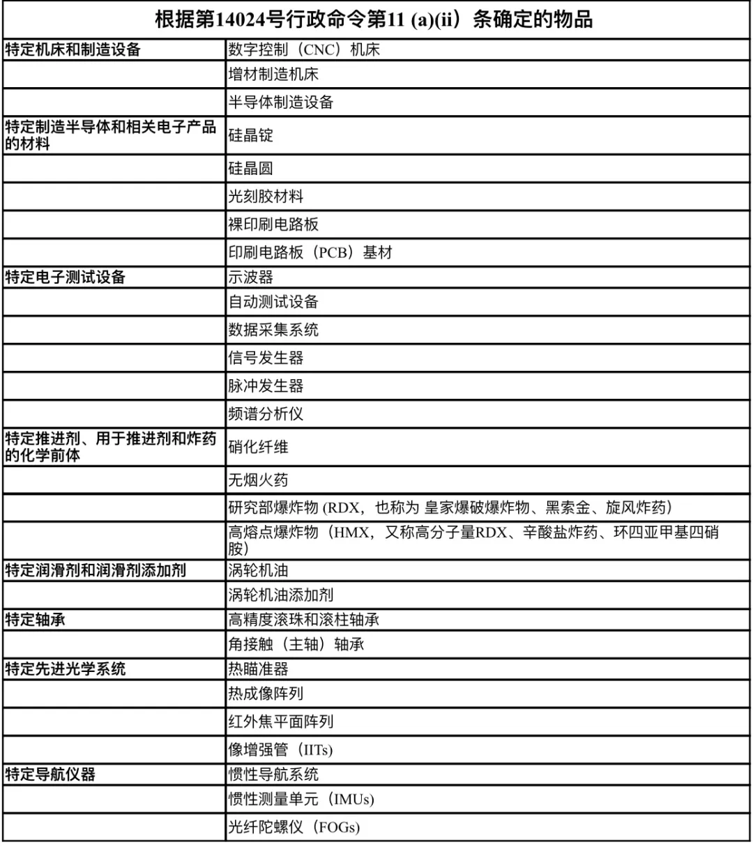
3)为直接或间接向俄罗斯进口商或向俄罗斯运输特定物项(见下图)的公司销售、供应或转让特定物项提供便利。
4)帮助公司或个人规避美国对俄罗斯军工基地的制裁。这包括:
- 提供建立替代或不透明的支付机制,
- 更改或删除支付领域的客户名称或其他相关信息,
- 混淆支付的真实目的或所涉各方,或
- 采取措施隐藏交易的最终目的以规避制裁。
在美国总统第14114行政令中,“外国金融机构”范围广泛,指任何作为主体或代理人,从事以下业务的外国实体:吸收存款,发放、转让、持有或经纪贷款或信用,买进或销售外汇、证券、期货或期权,或采购买方和卖方。它包括存款机构,银行,储蓄银行,货币服务公司,信用卡系统操作员,信托公司,保险公司,证券经纪人和交易商,期货和期权经纪人和交易商,远期合同和外汇交易商,证券和商品交易所,结算公司,投资公司,雇员福利计划,贵金属、宝石或珠宝交易商,以及上述任何机构的控股公司、分支机构或子公司。我国除银行外的上述金融机构也应关注俄罗斯交易中的风险。
上面第3)条中的要求外国金融机构审查的特定物项列表如下:

2、外国金融机构须识别和降低制裁风险
OFAC指南认为,为了降低制裁风险,外国金融机构应当采取步骤识别并最大限度地降低其与涉及俄罗斯军工基地及其支持者的活动的风险敞口。这些步骤是对基本客户尽职调查(CDD)程序和其他反洗钱控制的补充,可以包括以下内容:
- 审查客户基础信息以确定是否面临风险敞口。
- 向客户传达合规期望,包括告知其不得使用其账户与特定领域的指定人员进行业务往来或从事涉及俄罗斯军工基地的任何活动。包括与客户分享特定物项清单,特别是从事进出口活动、制造业或任何其他相关业务的客户。
- 向已知经营或出口特定物项的客户发送调查问卷以更好地了解其交易对手。
- 对从事高风险活动或未对提供关注活动信息要求作出反应的任何客户或交易对手采取适当的降低风险措施,包括限制账户、限制获准活动的类型、退出关系等。
- 向客户获取关于其未在特定领域经营、未向俄罗斯从事特定物项的任何销售或转让或未以其他方式从事涉及俄罗斯军工基地的任何交易的证明。
- 将涉及俄罗斯军工基地的风险纳入制裁风险评估和客户风险评级标准。
- 针对特定物项实施强化的贸易融资控制,包括监控单据贸易的部分信息。
- 利用公开来源信息和过去的交易活动为尽职调查提供信息,必要时开展主动调查。
因此我们就可以理解,为何早在今年一月初,中国部分银行已经加强对俄罗斯交易的监管,对客户进行了审查,深入调查他们的企业在俄罗斯的注册情况、授权受益人和最终控制者,审查范围还扩大到那些在俄罗斯开展业务或通过第三国向俄罗斯输送关键商品的非俄罗斯客户。
由此可见,从2023年12月起,美国政府“官宣”将外国金融机构正式纳入美国出口管制与制裁的处罚范畴,即外国金融机构今后面临美国的直接制裁而非之前的次级制裁。这一重大更新对有俄罗斯业务的全球金融机构形成了强大的制裁威慑力。
当然在这之前,美国财政部与商务部,国务院和司法部联合发布多份针对俄罗斯的制裁警报,指南等,与金融机构密切相关的有2023年5月19日美国财政部和司法部共同发布的《银行保密法数据趋势:涉嫌规避俄罗斯出口管制》报告,提醒美国金融机构注意根据银行保密法(BSA)报告的义务,对客户贸易中涉及高优先级物品清单业务开展尽职调查,提交可疑活动及其他商业安全法案报告,但报告是针对美国金融机构。
2023年9月发布的《补充提示:金融犯罪执法网络FinCEN和美国商务部工业安全局敦促继续警惕潜在的俄罗斯规避出口管制企图》指南,提供了2022年6月至2023年7月间关于俄罗斯涉嫌逃避美国出口管制的报告,涉及大约十亿美元的交易,报告来自美国存款机构,其他类型金融机构,包括控股公司或金融科技公司,证券和期货交易所和货币服务公司提交的关于其客户的俄罗斯业务情况。
04 对涉俄外贸企业的合规建议
在当前美国和欧盟加强对俄罗斯出口管制和制裁,并且美国的出口管制与制裁法律有很强的长臂管辖效力的国际环境下,企业继续进行与俄罗斯进行国际贸易尤其是出口贸易,需要采取更加谨慎的态度,采取适当措施保护自身利益。对此我们有如下建议供参考:
1、首先要清楚自身待销售产品是否属于我国两用物项出口管制,或者落入美国出口管制或制裁产品的范畴
企业需要检查产品是否属于我国商务部管制的两用物项和技术管制清单,了解美国商务部和财政部颁布的“通用高优先级物品清单(Common High Priority List)”,美国财政部颁布的“特定物项(Specific Items)”清单(上述第二条已列出),同时结合自身产品中是否使用美国原材料,美国控制技术,软件和设备的情况,综合判断产品如果出口俄罗斯是否落入美国出口管制或制裁的范畴。
2、对俄罗斯客户和产品的最终用途做好尽职调查
客户本身是否已被美国制裁,企业产品销售到俄罗斯之后是否直接或间接用于俄罗斯军事用途,或用于俄乌冲突中,这是企业在决定是否接受客户订单,是否进行生产的重要前提。原因很清楚,自从俄乌冲突后,俄罗斯有8000多企业和实体,个人被列入美国各式黑名单中,与之交易的风险相对比较大,即使客户本身不在任何黑名单上,但如果最终涉及军事用途将给企业带来比较大的被制裁风险。
从美国政府披露的公开信息看,存在一些专门用于俄罗斯军事用途的采购网络,和通过第三国转运的采购网络。所以即使是企业多年合作的老客户,或者通过信赖的亲朋好友介绍的客户,也应该多方了解最终用户和最终用途,做好黑名单筛查,降低自身的风险。
3、如果产品和最终用户和用途方面不触发中国,美国的出口管制与制裁,物流运输也不涉及被美国制裁的物流商,那么收款也会是合规的。
面对中国三大银行暂停接收俄罗斯被制裁金融机构付款的困境,目前国内个别银行和一些地方性银行,第三方外汇收付机构,其他国家银行分支机构仍可以进行对俄收付款,但审核材料比较严格,需要提前沟通操作方式;货代代付或者实物资产支付也是可行办法。
4、企业若要想在纷繁复杂的欧美对俄罗斯出口管制与制裁环境中获得安全和稳定的出口贸易和投资效益,建好适当的贸易合规体系势在必行。在这个合规体系中做好所有相关的风险排查,风险管控和疏导,降低盲目业务决策的风险;同时配合我国银行对企业交易的审核要求,企业做好贸易合规也能大大减轻我国银行面临的美国政府的压力
综合来讲,目前继续与俄罗斯国的出口贸易和投资是一件相对复杂的事情,建议企业积极寻找律所等专业机构和专业人员,在充分了解其中难点和控制方法后再进行交易,也希望国内主要银行尽快走出俄罗斯付款困境,与企业共同稳步广阔的国际市场。
