引言
当前,在境内企业纷纷酝酿“出海计划”并积极开拓海外市场的背景下,对于已完成上市的境内企业而言,往往已在境内市场耕耘数年,形成成熟的技术和经验,具备出海投资的基础。在出海的初期,境内企业迫切需要扩张境外市场,或是吸引境外资本市场的投资者。此时,对于已在某一证券市场上市的境内企业,通过“第二上市”的方式进入境外证券市场是一个不错的选择,将有助于境内公司的国际业务布局,并可以迅速扩大境内公司在境外市场的知名度。有鉴于此,本文对境内企业可采取的第二上市路径进行介绍,以提供参考及借鉴。
一、“第二上市”制度介绍
(一)概述
第二上市(secondary listing),指已在某一证券交易所上市的企业,其股票或发行的存托凭证在不同的证券交易所再次上市进行交易,两个交易所的股份互联互通,可以进行双向兑换,跨市场流通;同时仅有一个主要上市地,上市公司主要遵循该主要上市地交易所的信息披露规则及司法管辖区域法律,在第二上市地的上市条件一般以满足第一上市地要求为主,第二上市通常可以获得部分信息披露规则的豁免。
从外观上来看,第二上市是在两个不同的证券交易所完成上市,因此容易与“双重上市”的概念混淆。双重上市指的是“双重主要上市”(dual primary listing),与第二上市不同,发行人在不同的证券交易所均作主要上市。关于与第二上市的区别,从股票交易角度,双重上市公司在两地上市的股票不能双向流通,不能相互兑换。从证券交易监管及上市要求来看,上市公司作双重主要上市,则需要同时符合两地证券交易所的上市要求及信息披露要求,一般不存在豁免情形。
第二上市区分主要上市地和次要上市地,主要上市地的证券交易所是上市公司股票发行、监管及披露的主要市场;而次要市场主要作为股票的再流通地,认可主要市场的监管和披露,因此允许若干豁免披露规则的存在,第二上市的上市流程及披露要求相对简单。但同时第二上市依附于主要上市地存在,如果股票在主要上市地退市,在次要上市地也无法继续流通。而双重上市,由于在第二上市地也系主要上市,其在一个证券市场的交易不受其他股票流通地的影响,能更好地应对单一市场的不确定性,但相应地上市程序更加繁琐,上市要求和信息披露要求通常也更高。
(二)“第二上市”的股票流通形式
根据不同证券交易所的“第二上市”的制度,其股票流通形式主要有普通股及存托凭证两种方式。
在新加坡交易所、香港联交所等地的第二上市主要系以“普通股”的方式流通。上市公司在该等交易所可以发行新的普通股并上市交易,也可以原有普通股通过介绍上市的方式上市交易。
存托凭证(Depository Receipt)是一种存托银行发行的有价证券,指将某一地公司的股票作为基础证券,并将股票证券向存托银行托管,而由存托银行在另一地资本市场中发行及交易的凭证,每份存托凭证代表一定数量的基础证券,持有存托凭证的投资者可享有对应的基础证券权益。由于存托凭证与异地证券市场的股票证券具有勾稽关系,目前存托凭证广泛运用于不同的证券市场之前的互联互通。因此,存托凭证已作为“第二上市”常使用的工具,上市公司可以通过在主要上市地发行境内的基础股票,同时将相应的基础股票交由存托银行托管,并在境外发行存托凭证,存托凭证作为在境外证券交易所直接流通的证券,与境内公司的股票相对应,实现上市公司股票间接在境外证券交易所的上市。同时基于前述的勾稽关系,上市公司在主要上市地的股票可与第二上市地存托凭证互相兑换,实现互联互通。
二、境内企业第二上市的主要路径
鉴于第二上市中,发行人主要遵循其主要上市地的上市要求及监管规范,该制度设置系基于第二上市地证券交易所对主要上市地监管的信任,因此一般而言主要上市地证券交易所应当为第二上市地认可的交易所,其上市公司才能进行第二上市。目前包括香港联交所、新交所等证券交易的第二上市,一般面向美国、中国香港、新加坡、伦敦、澳大利亚、瑞士等发达司法管辖区。因此,如果境内企业是在纽交所、纳斯达克、香港联交所、新加坡交易所等受“认可证券交易所”上市,则符合在境外证券交易所作第二上市的基础条件。目前对此类企业较热门的第二上市地包括香港联交所和新交所等。
对于境内A股上市公司,由于中国境内的证券交易所非香港联交所、新交所等交易所的“认可证券交易所”,因而A股上市公司无法在该等市场以发行普通股或通过介绍上市的方式实现第二上市。但早在2018年10月,上交所即与伦敦证券交易所建立了“沪伦通”的互联互通机制,符合条件的上交所上市公司,可以在英国发行全球存托凭证(“GDR”)并在伦交所上市。随后2022年境内证券交易所的适用范围扩大至深交所,互联互通机制也扩容为“中欧通”,境外证券交易所拓展到瑞士证券交易所、德国法兰克福证券交易所等欧洲主要的证券交易市场。
综上,目前A股上市公司与在境外上市的境内企业的第二上市路径有所不同,以下分别进行介绍:
(一)A股上市公司通过发行GDR在欧洲实现第二上市
A股公司发行GDR进行第二上市,系以境内A股股票作为基础证券,在境外证券交易所上市发行及交易存托凭证。目前现有成功案例的上市地包括伦敦证券交易所、瑞士证券交易所。在2022年上交所、深交所与瑞交所达成合作后,大部分的A股上市公司选择瑞交所作为第二上市地。
截至2024年8月13日,共计有23个A股上市公司完成GDR发行并在伦敦证券交易所或瑞士证券交易所上市,其中共有17家上市公司选择在瑞士证券交易所发行GDR实现第二上市,6家上市公司选择了伦敦证券交易所发行GDR,具体情况如下:

上述23家上市公司中,在境内的监管及审批方面,均系经过中国证监会核准发行GDR的案例。而2023年2月,在全面实行注册制背景下,中国证监会发布了《境内企业境外发行证券和上市管理试行办法》,对境内企业直接和间接境外上市活动统一实施备案管理,中国证监会关于境内企业发行GDR的审批程序由过往的核准制调整为备案制度。在境外上市备案制度施行之后,截至2024年8月13日,尚未有通过境外发行上市备案的发行GDR的境内企业。但存在深交所上市公司三花智控(002050),计划发行GDR并在瑞士证券交易所上市,目前正在中国证监会的备案审核中。
(二)关于境外上市的中国企业的第二上市路径
在境外上市的中国境内企业,主要上市地包括美国、香港等地区,目前的第二上市实践主要为在美国上市的中概股回归香港联交所进行第二上市、在美国或香港上市的企业前往新加坡交易所进行第二上市。具体情况如下:
1►关于在香港联交所进行第二上市
从2020年5月美国参议院通过《外国公司问责法案》到2021年6月通过《加速外国公司问责法案》,海外证券市场对在美上市中概股的监管态势日趋严格,为应对潜在的退市影响,许多境内企业开始寻求回归路径。相较于A股市场而言,香港市场的制度更为宽松,且相较于主要上市,第二上市的路径有更多的豁免政策,审批程序更为简易。并且香港联交所允许申请将第二上市转换为主要上市,适合作为在美上市企业回归的过渡衔接或是作为在美国退市后的备选证券市场。此外,从上市制度方面,香港联交所在2018年就修订了《上市规则》19C的关于第二上市的规则,容许已在境外上市的业务以大中华区为重心的境内公司到香港作第二上市,并且给予了采取不同投票权(WVR)及可变利益实体(VIE)架构的企业一定的规则豁免,扫清了制度障碍。因此,对于已在境外上市的中国境内企业,香港联交所一般是首选的第二上市路径。包括携程、哔哩哔哩、百度、京东、网易、阿里巴巴等知名的境内企业均在香港联交所作第二上市。
2►关于在新加坡交易所进行第二上市
新交所在第二上市的制度上相对较为灵活、宽松,拥有精简,高效的第二上市框架,新加坡对于认可的发达地区的司法管辖地区交易所的上市公司,在第二上市时将不必遵守额外的持续上市责任。实践中,关于第二上市的审批用时一般也较短。在新加坡作第二上市有助于引入国际投资者、规避地缘政治风险,同时对于希望开拓在东南亚地区品牌及知名度的境内企业而言,新交所是绝佳的选择。
近期前往新交所作第二上市的境内企业中,指的一提的有两个案例。第一个是海伦司的案例,海伦司(HK.9869)在香港联交所主要上市,2024年7月19日发布公告,公司的普通股以介绍上市的方式在新交所成功第二上市。海伦司是第一个《境内企业境外发行证券和上市管理试行办法》施行后,通过中国证监会备案的前往新加坡交易所第二上市的企业,于2024年6月27日顺利通过备案。
另一个值得一提的是蔚来汽车的案例,蔚来汽车在2018年9月于美国纽约证券交易所挂牌上市;2022年3月,蔚来汽车又通过介绍上市的方式在香港联交所第二上市。2022年5月,蔚来汽车同样通过介绍上市的方式在新交所成功第二上市,成为三地上市的企业。
上述两个案例中,均采用了介绍上市的方式。因介绍上市不涉及发行新股,流通的股份主要来自原集团/证券交易所内部。其上市流程更为简单,审核较为宽松。尤其对于当下许多中概股公司,其需求主要系对冲潜在的退市风险,介绍上市即可以避免股权被进一步稀释,又能顺利完成多地的第二上市,是当前第二上市的绝佳路径选择。
3►其他境内企业的第二上市实践
在近期的第二上市案例中,有一个案例比较特别,福兴拉链是一家新交所上市的公司,其向纳斯达克证券交易所提交了申请文件,寻求在美国证券市场作第二上市。与前述自美国证券市场回归的中概股公司不同,福兴拉链的第二上市路径完全相反,其早在2007年9月即在新交所主板挂牌上市,于2023年9月在SEC秘密递交招股书,并于2024年5月通过中国证监会的备案。
对于已在境外证券交易所上市的企业来说,由于具备在“受认可证券交易所”上市的条件,对于该等企业而言,其赴美上市多了“第二上市”方式的选择。采用第二上市方式,可以在不进行退市的前提下,实现进入美国证券市场的目的,不失为一种好的选择。
三、第二上市的境内审批程序及主要关注法律问题
1►审批程序
根据《境内企业境外发行证券和上市管理试行办法》规定,中国境内企业直接或间接到境外发行证券或者将其证券在境外上市交易,包括发行股票、存托凭证等具有股权性质的证券等,需要向中国证监会履行备案程序。因此,境内企业至境外证券交易所作第二上市落入需要履行中国证监会备案程序的范围。
经统计,自2023年2月开始施行境内企业境外发行上市的备案制度后,截至2024年8月9日,共计有318家境内企业申请办理境外发行证券和上市的备案手续。其中涉及境内企业在境外证券交易所进行第二上市的境内企业共计有3家,具体情况如下:

从以上案例中可以看出,目前境内企业赴境外作第二上市的整体数量占全部境外发行上市项目的比例较小。但也覆盖了A股公司发行GDR以及境外上市公司前往新交所第二上市等主要的第二上市类型。在上述案例中,因三花智控为深交所的上市公司,同时涉及新增的境内基础A股股份的发行及GDR的发行,除在中国证监会进行发行上市备案外,就其境内基础证券的发行需要经过深交所审核及中国证监会的注册。
2►主要关注法律问题
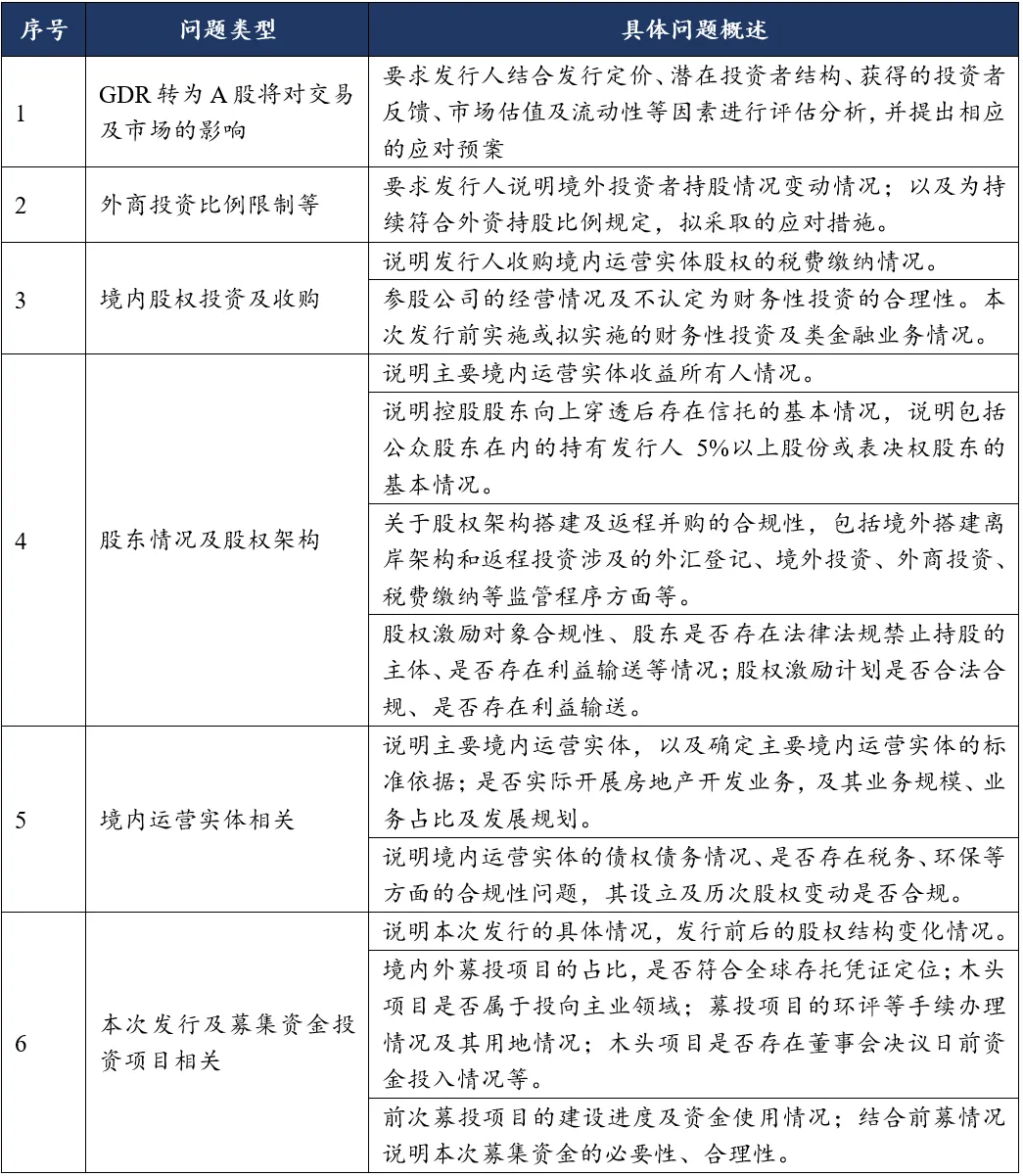
结合以上案例,以下总结境内企业履行第二上市的境内审批程序时,审核机构通常关注的法律问题:

四、总结
对于A股上市公司而言,目前在境内发行股票进行融资的审批程序一般较长,且因再融资政策因素,其审核存在较大的不确定性。如果至境外证券交易所发行GDR融资,其审核周期一般较短,且其资金用途比较灵活,目前几个主要的目标证券市场对GDR发行募集资金的用途无硬性限制。此外,以瑞交所为例,GDR上市后即可交易,120日后可兑回,不存在股份锁定要求,其交易限制也较少。因此,对于存在融资需求同时有出海计划的A股公司,可以考虑至境外交易所发行GDR的第二上市路径。对于境外上市的境内公司而言,选择第二上市有助于规避潜在的退市风险,扩大资本市场版图并支持公司国际业务的布局。同时可以结合介绍上市的方式作第二上市,在不稀释股权的情况下实现多地上市,且审核程序及信息披露要求一般较为简易,更符合该等公司的上市需求。
需要提示的是,实践中存在无法通过境内审核最终终止第二上市的案例,对于有第二上市需求的境内企业,亦需要重点注意需要履行的境内的审批程序,以及审核机构可能关注的重要法律问题。
