引言
随着国际政治经济环境越来越复杂,中国企业的全球化进程受到一定程度的影响,在境外投资和并购方面面临诸多挑战,主要包括新冠疫情后,企业普遍国际交易活动减少,以及部分国家和地区对中国企业投资的态度更为谨慎,海外并购项目的监管与审批日益严格等。在此背景下,中国上市公司开展跨境并购多以提升业务实力、扩大增长曲线为目的的主业并购,行业主要集中在制造业、医疗、人工智能和信息通信等,交易规模趋小。
本文将以上市公司为研究对象,探讨近年来上市公司跨境并购最新趋势,以典型案例为基础分析中国企业收购海外公司控股权等跨境并购模式、流程和重点法律问题,对于企业了解全球经济形势、把握市场机遇、提升境外投资质量具有重要意义。
第一部分:中国企业出海模式和最新趋势
企业出海是指企业通过自建、投资或合作等方式开拓国际市场,将产品、服务和品牌推向全球,是一项综合考量全球资源配置、风险分散、技术创新和品牌建设等多方面因素的战略决策。根据beyondClick发布的《2023年中国企业出海信心报告》显示,87.6%的被调研企业对布局海外业务表现出积极心态。[1]
一、企业出海模式选择
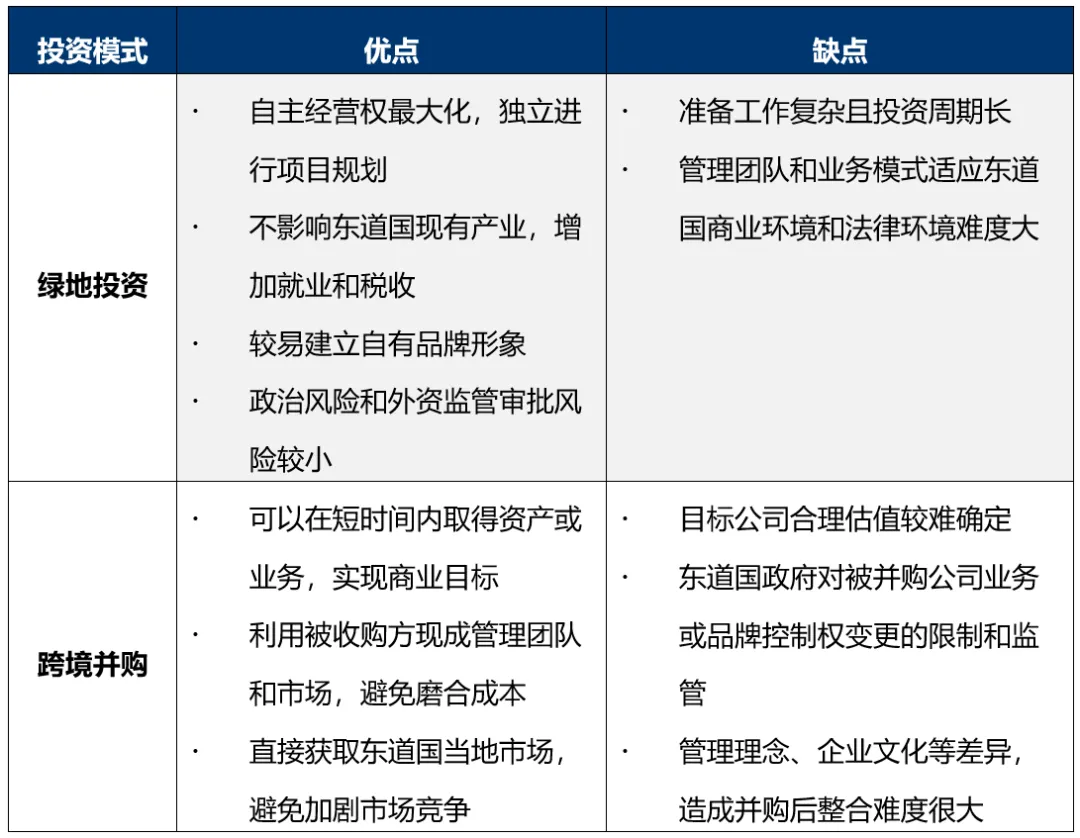
跨境并购和绿地投资是中国企业出海采取的主要投资模式。长期以来,绿地投资一直是海外直接投资的最主要方式,后随着中国企业海外投资经验的积累和快速产业发展需要,并购国外成熟业务和资产成为越来越多的中国企业青睐的方式。
绿地投资(Greenland Investment),又称绿地新建投资或创建投资,是指中国企业作为投资主体在东道国境内,依照东道国法律设立由其拥有全部或部分所有权的企业或资产。绿地投资可以采取两种形式:一是建立由中国企业独资的企业;二是中国企业与东道国当地伙伴合作建立合资企业,包括股权合资和契约合资企业等方式。
跨境并购(Cross-border M&A)是指中国企业通过取得另一国企业的全部或部分股份或资产,从而实现对该企业的产权及其经营管理进行控制的行为。跨境并购包括股权并购、资产并购或者合并等方式。
绿地投资和跨境并购的优劣对比如下:

中国企业应综合考虑自身所属行业性质、投资目的和东道国的投资环境、监管政策等,选择符合自身的海外投资模式。
二、A股上市公司跨境并购概况及最新趋势
今年以来,监管机构根据证券市场的发展情况出台了一系列政策,推动和鼓励上市公司实施并购重组,促进上市公司并购重组市场持续升温并扩展至海外并购。相关政策包括:
1、2024年3月15日,中国证监会发布《关于加强上市公司监管的意见(试行)》,其中第十五条明确规定,支持上市公司通过并购重组提升投资价值。多措并举活跃并购重组市场,鼓励上市公司综合运用股份、现金、定向可转债等工具实施并购重组、注入优质资产。引导交易各方在市场化协商基础上合理确定交易作价。支持上市公司之间吸收合并。优化重组“小额快速”审核机制,研究对优质大市值公司重组快速审核。加强对重组上市监管力度,进一步削减“壳”价值。
2、2024年4月19日,中国证监会制定并发布《资本市场服务科技企业高水平发展的十六项措施》,确立了集中力量支持重大科技攻关的主要定位。通过加强与有关部门政策协同,精准识别科技型企业,优先支持突破关键核心技术的科技型企业上市融资、并购重组、债券发行,健全全链条“绿色通道”机制。此外,推动科技型企业高效实施并购重组。持续深化并购重组市场化改革,制定定向可转债重组规则,优化小额快速审核机制,适当提高轻资产科技型企业重组估值包容性,支持科技型企业综合运用股份、定向可转债、现金等各类支付工具实施重组,助力科技型企业提质增效、做优做强。
3、2024年4月30日,沪深交易所发布《上市公司重大资产重组审核规则(2024年4月修订)》,进一步完善重组小额快速审核机制。适当放宽和扩大创业板、科创板小额快速适用范围,取消配套融资“不得用于支付交易对价”的限制;按照融资需求与公司规模相匹配的思路,将创业板和科创板配套融资由“不超过5000万元”改为“不超过上市公司最近一年经审计净资产的10%”。明确“交易方案存在重大无先例、重大舆情等重大复杂情形”的,不适用小额快速审核程序。此外,小额快速交易所审核时限缩减至20个工作日,明确市场预期。完善重组小额快速审核机制等。
4、2024年7月30日,上海市人民政府办公厅发布《关于进一步发挥资本市场作用促进本市科创企业高质量发展的实施意见》,明确提出,鼓励开展产业并购重组。鼓励龙头上市公司立足主业,通过吸收合并、控股或参股等加大对产业链相关企业的资源整合力度。鼓励金融机构为并购重组及后续运营提供并购贷款、并购保险、并购债券等金融产品。推进非居民并购贷款创新试点,研究科技型企业参股型并购贷款创新试点。鼓励上市公司并购境外优质资产,在资金出境、跨境换股方面予以便利支持。同时,上海市政府表明了支持上市公司全球展业的态度。鼓励上市公司用好“银企外汇交易服务平台”,提升外汇风险管理水平。鼓励银行拓展上市公司外汇套保“首办户”,并给予相关费用优惠。支持银行优化跨境人民币和外汇业务流程,对符合条件的上市公司实施差异化服务。鼓励全球展业的上市公司在沪设立资金池。推动保险公司加强对上市公司海外项目的保险支持,并实施差异化费率。
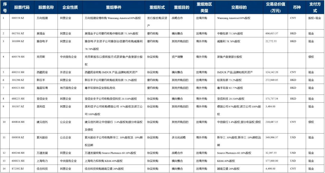
在业务需求和政策引导的双重推动之下,截至2024年7月31日,A股市场合计有128家上市公司更新披露了重大重组事件公告,几乎与2023年全年131家的数量持平,其中涉及境外并购或出境并购10家,已超2023年全年的8家。具体数据如下:

注:统计口径包括企业性质、重组形式、支付方式、币种、行业分类等。
以上数据可以看出,因各类因素叠加,近年来披露重大重组事件的上市公司的数据存在波动情况,无连续趋势。但对比近年来的数据,整体而言有两点比较明确:
(1)2023年度披露重大重组的上市公司数量较此前两年显著下降;2024年重大资产重组上市公司数量显著上升并且预计将达到近年来的高峰,截至7月31日,已经与2023年全年的数量持平,截至目前(20240806)已经超过2023年全年的数量。
(2)2022、2023年度的境外并购/出境并购的数量处于较低水平,2024年的跨境并购/出境并购的上市公司数量显著增长,预计将是近年来的高峰,截至7月31日已经超过2022、2023年的全年水平。
截至2024年8月6日,2024年度涉及境外并购/出境并购的A股上市公司情况如下:

数据来源:Wind
第二部分:跨境并购的交易流程
跨境并购的交易流程可以分为两大类,即协商谈判流程以及竞标流程。

第三部分:上市公司跨境并购的主要风险及应对建议
影响跨境并购交易能否顺利完成并实现商业目的的因素非常多,除了交易本身的“内生性”风险,如尽职调查、资金能力、管理和整合能力等,国际性的并购交易也会有一定的“外生性”风险,如合规风险、监管风险和政治风险等。新冠疫情后,国际政治经济形势愈发复杂,全球各主要经济体都加大了对其他国家投资和并购交易的监管,使得监管风险在跨境交易中的重要性更加突出。
一、政府监管风险
纵观国际主要经济体对外国投资审查的相关法律制度及监管政策,中国企业开展跨境投资并购可能涉及的监管风险包括行业准入、反垄断和国家安全审查等。
1、行业准入
为保护本土新兴行业发展,以及某些特定关键行业,如国防、能源、通信等方面的安全,全球多数国家都设定了外国投资进入本国市场的行业准入制度,以期防止资本无序扩张和市场垄断,促进公平竞争。东道国政府通常通过发布《市场准入负面清单》等文件,对境外投资的准入条件进行具体规定。若中国企业收购的境外公司所在行业属于有特殊准入条件的行业,在并购交易完成后,控股权的变更可能会触发外资持股比例和特殊经营牌照审查等问题。
【案例】
心脉医疗(688016)收购Optimum Medical Device Inc.(所属行业可能不属于外国投资审查范围)
收购方案
心脉医疗(688016)2024年7月2日发布公告称,全资子公司Microport Endovastec B.V.(荷兰心脉)受让Earl Intellect Limited、Turbo Heart Limited合计持有的公司联营公司Optimum Medical Device Inc.(以下简称“OMD”)72.37%股权。本次交易完成后,OMD将成为公司全资子公司。
本次收购交易流程如下图:

根据心脉医疗披露,公司本次交易尚需向相关政府主管部门履行境外投资审批、备案手续。关于本次交易是否需要经被收购方OMD所在地监管机构的审批或备案,心脉医疗并无披露。经研究荷兰《投资、兼并与收购安全审查法案》的相关规定,该法案针对活跃在荷兰指定关键行业和敏感技术领域或在荷兰运营商业园区的目标企业的收购活动设立了报告及审查机制,荷兰心脉所涉及的产业并不属于该法案涵盖的行业范围,因此可能无需向荷兰投资审查局履行报告义务。
2、反垄断审查
为了保护市场公平竞争,防止垄断带来的不正当竞争和对市场的损害,全球主要国家都制定了反垄断法律来约束和管制市场主体的垄断行为。通常来说,由于实施跨境并购交易的主体一方或多方通常为市场上业务较为成熟且规模较大的参与者,在跨境并购交易完成后,买方可能通过整合被收购企业的业务而进一步加强其在市场的影响力或支配地位,从而可能降低市场整体的竞争水平,并最终损害消费者的利益。因此,对于跨境的并购交易进行反垄断审查是各国保护本国市场公平竞争的最重要方式之一,通过对并购交易的标的金额以及交易各方的业务体量设定标准的方式进行规范,一旦交易超过该标准,即应向交易所涉国家或地区的反垄断监管机构进行申报,获得批准后方可继续交易。
【案例】
新巨丰收购港股上市公司纷美包装并成为第一大股东(前期忽略中国反垄断申报,后续进行补充申报)
2023年9月,新巨丰通过协议转让方式收购纷美包装部分已发行普通股,成为标的公司第一大股东,完成第一步收购,尚未对标的公司形成控制。由于买方与标的公司为业务协同关系,本次并一方面遭遇了买方和标的公司客户存在竞争关系等阻力,另一方面由于交易规模较大,涉及了重大资产重组程序性问题。又因双方于并购后期补办中国反垄断申报,导致交割时间延迟了数月。
收购时间线:

根据披露信息,买方新巨丰于并购初期未进行反垄断申报,在交易所《问询函》的回复说明中,新巨丰认为,根据《经营者集中审查规定》,其未取得纷美包装的控制权,亦不存在未来能够对纷美包装施加决定性影响的情况,中介机构及公司认为本次收购无需进行经营者集中申报。考虑到新巨丰完成收购后将成为纷美包装的第一大股东,市场监管总局向新巨丰发出提示函,建议新巨丰进行经营者集中申报。新巨丰经与市场监管总局沟通后提交了相关申报材料,由于是补办经营者集中申报程序,最终导致并购交易的交割延迟了数月。
目前,新巨丰已披露重大资产购买报告书,拟由上市公司境外全资子公司景丰控股通过自愿全面要约收购及/或其他符合监管要求的形式进一步收购纷美包装已发行股份,目前尚未完成收购。
3、国家安全审查
国家安全审查是一个国家或地区为了防范外国主体或个人可能对其国家安全造成的影响,通过对重点活动、重点领域进行针对性审查的方式,实现国家安全的主要目标。随着技术发展、国际形势变化等因素的影响,国家安全审查的范围和方式也在发生变化。近几年来,全球主要国家和地区越来越将关注点集中于高端制造业、高技术服务业等新兴战略领域及敏感领域。世界各主要经济体都设置有专门机构负责国家安全审查,常见的国家安全审查机构有美国的外国投资委员会(The Committee on Foreign Investment in the United States (CFIUS))、澳大利亚的外国投资审查委员会(Foreign Investment Review Board(FIRB))、德国联邦经济事务与气候行动部(Federal Ministry for Economic Affairs and Climate Action)等。
【案例】:
赛微电子收购德国Elmos的汽车芯片产线资产(因德国外商投资审批程序未通过而终止)
2023年1月20日,赛微电子(证券代码:300456)发布公告称,2022年11月9日,公司及境内外相关子公司收到德国联邦经济事务与气候行动部(Federal Ministry for Economic Affairs and Climate Action)的正式决定文件,禁止瑞典Silex收购德国FAB5。2023年1月19日,瑞典Silex与德国Elmos签署《SPA终止协议》,代表着赛微电子该项汽车芯片产业及相关业务的海外拓展布局已终止。
收购时间线:

根据赛微电子披露的信息,德国联邦经济事务与气候行动部颁布禁止本次收购交易的禁令,使得本次收购的FDI申请无法通过,是导致本次并购交易终止的直接原因。本次收购涉及人工智能、半导体、量子等相关技术,标的公司德国Elmos主要生产350nm制程的车规芯片产品,虽然其主要资产是2009年已投产的陈旧产线,但最终仍然未通过德国政府的外资安全审查。可见涉及关键行业、关键技术的并购是各国政府外商投资的重点审查领域。
二、交易融资风险
海外并购的资金支付能力也是中国企业在实施跨境并购交易时需要提前规划的重点问题。若中国收购方自身不掌握充足的资金,需要尽早寻找可靠的融资渠道,并确保该融资渠道的资金能够在规划时间内到位。同时,中国企业应非常注意交易文件中关于融资方式、交易对价支付和违约条款的约定,尤其是关于可能会向出售方支付的分手费比例或金额。通常来说,交易标的卖方会要求收购方出具资金来源证明,并将融资成功作为交割的前提条件。
中国企业海外并购的交易支付方式主要有现金支付、股权支付、混合支付三种。但是,由于现有政策对A股上市公司跨境换股的限制,以及境外出售方更希望获得现金退出等多重因素,中国企业的境外投资并购以现金支付程度最高。以下将通过股权融资和债权融资两种方式,探讨A股上市公司海外并购的几种常见融资路径。
1、股权融资模式
1)发行股份购买资产
如前所述,中国企业收购境外目标公司的资产或控股权,通常以现金方式支付交易对价。如果中国收购方是上市公司,则可以通过发行股份的方式募集资金,并以该募得资金用于支付收购境外目标公司的对价。此方式下,上市公司需要考虑境内证券监管机构关于上市公司发行股份的相关规则,履行信息披露义务和遵守募集资金使用规范。此外,虽然上市公司重大资产重组规则进行了完善和修订,进一步简化小额快速审核程序,但若募集资金超过上市公司最近一年经审计净资产的10%,仍需面临较为严格的审核和更长的时间。因此,在金额较大的跨境并购交易中,发行股份取得的资金仅可能是交易对价的一部分,其余资金仍可能需要通过发债、银行贷款等多种方式解决。
相比较以发行股份募集所得资金作为交易现金支付对价,直接以上市公司新发行的股份作为收购境外目标公司资产或权益的对价,是更为理想的支付方式,特别是在外汇出境审批严格的当前环境下。但是,上市公司以新发行的股份作为海外并购的交易对价,可能会涉及跨境换股。
根据商务部《关于外国投资者并购境内企业的规定》(2009年修订,以下简称“《并购规定》”),跨境换股是指“境外公司的股东以其持有的境外公司股权,或者境外公司以其增发的股份,作为支付手段,购买境内公司股东的股权或者境内公司增发股份的行为”。《并购规定》进一步明确,“本章所称的境外公司应合法设立并且其注册地具有完善的公司法律制度,且公司及其管理层最近3年未受到监管机构的处罚;除本章第三节所规定的特殊目的公司外,境外公司应为上市公司,其上市所在地应具有完善的证券交易制度”。如果A股上市公司计划收购的境外目标公司不属于特殊目的公司,也不是境外上市公司,则不符合跨境换股要求,不能采取发行股份方式购买该境外目标公司权益人持有的相关权益。
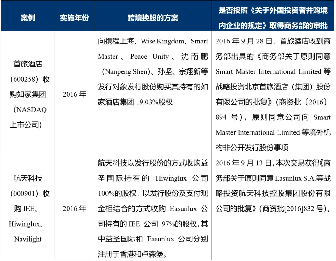
在《外商投资法》实施之前,上市公司通过跨境换股方式收购境外目标公司权益的主要案例如下:

2020年1月1日《外商投资法》实施后,国家对外商投资实行准入前国民待遇加负面清单管理制。除涉及特别管理措施和关联并购外,外国投资者并购境内公司将适用备案制,由外国投资者或者外商投资企业向商务主管部门报送投资信息(初始报告、变更报告等)即可,无需事先取得商务部审批。但因《关于外国投资者并购境内企业的规定》、《外国投资者对上市公司战略投资管理办法》并没有进行修订或废止,A股上市公司跨境换股并购是否仍然要满足“境外公司须为上市公司、须经商务部批准”这两个条件尚未有明确的监管口径。
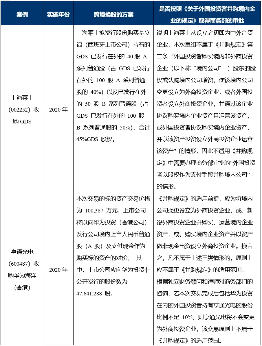
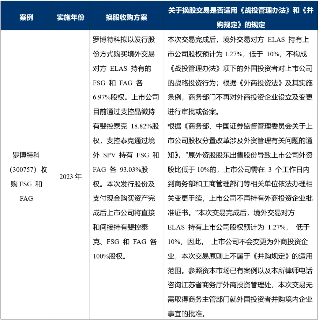
经研究2020年《外国投资法》实施后上市公司跨境换股并购的案例,大多结说明无需适用《并购规定》办理商务部的审批程序,具体情况如下:

也有部分跨境收购案例,初始交易方案为换股并购,在问询函回复中也说明了不适用《战投管理办法》和《并购规定》的规定,但最终调整为现金收购方案,其中原委尚不得而知。如以下案例:

此外,在2024年度截至8月6日上市公司公告的跨境并购案例中,万向钱潮(000559)拟通过发行股份及支付现金方式,购买 Wanxiang America Corporation(美国公司)持有的 Wanxiang America Corp.100%股权,因此本次收购中涉及跨境换股收购交易。根据万向钱潮的披露情况,目前收购交易正在进行中,关于外商并购的审批尚未有明确的结论,该案例有待持续观察。
2)联合并购基金
由于上市公司以发行股份作为跨境并购交易对价存在诸多障碍,实践中上市公司亦会通过联合其他投资人共同募集资金的方式开展跨境并购,最常见的是联合并购基金。跨境并购基金因其出资方式、运行方式和分配方式不同,也分为不同模式,最受市场欢迎的PE+上市公司的跨境并购基金模式。此种模式下,上市公司和私募机构充分发挥产业和资本的组合优势,在海外并购的标的选择、资金融通、产业赋能、管理整合和退出通道方面互相支持,优势互补,促使并购效益最大化。
联合并购基金模式主要包括两个步骤的安排。第一步是私募机构与上市公司(或关联人)共同组建基金管理公司,发起跨境并购基金;第二步是并购基金选定目标公司实施并购,并通过与上市公司相关产业的整合、资源对接和管理提升等手段,进一步提升目标公司价值,在适当时机将该目标公司出售给上市公司,从而实现获益退出。以下以汤臣倍健(300146)收购LSG100%股权为例,分析此模式的具体流程安排:
第一步:上市公司与并购基金合作设立并购主体进行现金收购
2018年7月汤臣倍健与中平资本、广发信德牵头成立的4个私募基金共同成立并购主体汤臣佰盛,以联合投资人GP及LP缴纳出资的现金收购LSG100%的股权。并购主体的股权架构如下:

第二步:上市公司发行股份购买并购基金持有并购主体的股权
在跨境并购预案推出的同时,汤臣倍健发布了发行股份购买资产方案。汤臣倍健拟作价14亿元收购中平国璟、嘉兴仲平、信德敖东、信德厚峡这4个私募基金持有的并购主体汤臣佰盛股权,从而实现对汤臣佰盛的全资控股。如此汤臣倍健可100%并表LSG。同时并购基金的外部投资者也能通过换股方式实现退出。
2、债权融资模式
虽然在政策规定层面,商业银行可以通过发放并购贷款的方式支持中国企业的海外并购,如2015年,银监会对《商业银行并购贷款风险管理指引》进行修订,并购贷款占并购资金的比例不得高于60%,并购贷款期限一般不高于7 年,但真正获得银行的并购贷款仍非易事。
1)内保外贷
内保外贷是实践中较为常见的跨境交易融资模式。根据国家外汇管理局发布的《跨境担保外汇管理规定》(汇发[2014]29号,)和《关于完善银行内保外贷外汇管理的通知》(汇综发[2017]108号),内保外贷是指担保人注册地在境内、债务人和债权人注册地均在境外的跨境担保。
实践中较为常见的内保外贷模式是,中国境内企业(申请人)向贷款银行的中国境内分行出具无条件、不可撤销反担保的前提下,由该银行的中国境内分行为申请人在境外注册的控股企业或参股企业(借款人)向该银行的境外分行或境外代理行等(受益人)开立保函或备用信用证,由境外分行或境外代理行向借款人提供融资。具体流程如下图:

2)发行债券
发行债券是债权融资的一种,根据发行地点的不同通常可分为境内债券发行和境外债券发行。境内可以发行的债券主要包括企业债券、公司债券及银行间债务融资工具等。根据上市公司非公开发行股份相关规定,上市公司可以通过发行债券的方式募集资金用于实施境外投资或跨境并购。具体案例包括:

相较于境内发债,中国企业在境外发行债券并将募集资金用于支付跨境并购交易的对价,是较为理想的方式,其优势体现在多样的币种选择和资金募集效率。需要注意的是,中国企业在境外发行债券时,除了需要办理境外投资相关手续外,还需要关注是否属于须事前向国家发改委申请办理外债审核登记手续的情形。根据国家发改委于2023年1月发布的《企业中长期外债审核登记管理办法》(国家发改委第56号,以下简称“56号令”),需事前办理审核登记手续的情形包括“境内企业及其控制的境外企业或分支机构向境外举借的、以本币或外币计价、按约定还本付息的1年期(不含)以上债务工具……本办法所称债务工具,包括但不限于高级债、永续债、资本债、中期票据、可转换债券、可交换债券、融资租赁及商业贷款等”。其中,56号令所称“控制”,“是指直接或间接拥有企业半数以上表决权,或虽不拥有半数以上表决权,但能够支配企业的经营、财务、人事、技术等重要事项”。56号令也将间接境外投资的企业如大、小红筹和VIE架构企业等纳入监管,规定了主要经营活动在境内的企业,以注册在境外的企业的名义,基于境内企业的股权、资产、收益或其他类似权益,在境外举借债务的,即境内企业间接在境外借用外债,也同样适用56号令。
根据56号令规定,审核登记机关在受理之日起3个月内,对符合规定的审核登记申请,出具《企业借用外债审核登记证明》。未经审核登记的,不得借用外债。因此,企业在利用外债资金实施境外投资前,还需在融资方案和交易进程中合理预留外债审核登记时间。
3、交易相关方(第三方)利益
并购交易的完成除了交易双方达成商业合意之外,也会受到与并购交易相关的其他主体的影响,或者影响与交易相关主体的利益,如公司股东、债权人、业务合作方和员工等。举例来说,目标公司非控股股东可能根据公司章程或股东之间达成的特殊约定,如特殊表决权、优先购买权等,对交易的完成形成重大影响。而目标公司的债权人则有可能通过与目标公司签署的贷款协议中有关控股权变更的加速到期条款等,对并购交易的条件、估值和价款支付等造成根本改变。此外,跨境并购交易产生的目标公司控制权变更,也可能会触发业务合作方的合作合同特别条款的变更或解除,以及核心员工的离职等。
【案例】
天齐锂业收购澳大利亚锂矿上市公司ESS(因ESS股东大会未审议通过,交易终止)
根据天齐锂业公告,控股子公司Tianqi Lithium Energy Australia Pty Ltd(以下简称“TLEA”)于2023年1月8日与澳大利亚上市公司 Essential Metals Limited(ASX:ESS,以下简称“ESS”)签订了《计划实施协议》,拟购买ESS的所有股份。根据《计划实施协议》,本次交易需经ESS 半数以上股东参与投票且在参与投票的股东中同意的股东合计持有的股数占参与投票有表决权股份总数的75%以上,同时需取得澳大利亚证券投资委员会、澳大利亚证券交易所及澳大利亚当地法院等有权部门的审核批准。
2023年4月20日,ESS召开股东大会审议本次交易。根据本次股东大会的投票结果,半数以上的股东参与了本次投票,但参与投票的股东中同意本次交易的股数未达到参与投票有表决权股份总数的75%以上,因此本次交易未获得ESS股东大会审议通过,最终交易终止。

除了前述跨境并购交易涉及的政府监管风险、融资风险之外,交易本身可能产生的其他风险,如业务、管理和文化整合风险(如上汽收购韩国双龙汽车),业务或市场变化风险(如2018年克劳斯收购装备卢森堡,2024年7月公告剥离)及国有化风险(赣锋锂业(002460.SZ)公告被墨西哥矿业总局取消公司旗下在墨西哥持有的Sonora锂黏土项目的9个矿产特许权)等,也都是跨境并购交易需要关注并审慎考量和应对的问题。中国企业在启动海外并购时,应尽可能充分考虑可能出现的风险,在交易方案、合规审查和监管政策等方面进行全面论证分析和评估,聘请具有丰富国际交易经验的专业团队予以协助,为交易的顺利推进保驾护航。
注 释
[1] https://content.meetsocial.com/service/extfile/page/0bcda2b4f2a94258be8d6070645c17f7?cl_sr=%E7%BD%91%E7%AB%99%E8%87%AA%E7%84%B6%E6%B5%81%E9%87%8F&cl_source1=%E9%9B%86%E5%9B%A2%E5%AE%98%E7%BD%91&cl_track=6c5cf#/file
