1. ÒýÑÔ
ÔÚ¡¶Êý¾Ýй¶µÄ¿ç¾³¼à¹Ü£ºÖÐÍâ±È½ÏÓëºÏ¹æ½¨Ò飨ÉÏ£©¡·ÖУ¬ÎÒÃÇ̽ÌÖÁËÖйúÔÚÊý¾Ýй¶¼à¹Ü·½ÃæµÄ·¨ÂÉ¿ò¼Ü£¬·ÖÎöÁ˰üÀ¨¡¶ÍøÂ簲ȫ·¨¡·¡¢¡¶Êý¾Ý°²È«·¨¡·ºÍ¡¶¸öÈËÐÅÏ¢±£»¤·¨¡·¼°ÆäÅäÌ×·¨¹æºÍ¹ú¼Ò±ê×¼¶Ô·ÀÖ¹ºÍ´¦ÀíÊý¾Ýй¶Ê¼þÌá³öµÄ¾ßÌåÒªÇó£¬ÎªÆóÒµ¹ÜÀí·¢ÉúÔÚÖйúµÄÊý¾Ýй¶·çÏÕÌṩÁËÃ÷È·µÄºÏ¹æÖ¸Òý¡£
È»¶ø£¬Ëæ×ÅÖйúÆóÒµÔÚÈ«Çò·¶Î§ÄÚµÄÒµÎñÀ©Õ¹£¬Êý¾Ý¿ç¾³Á÷¶¯ÒѳÉΪ²»¿É±ÜÃâµÄÏÖÏó£¬Õâ¶ÔÓÚ¹ÜÀíÊý¾Ýй¶·çÏÕÒ²´øÀ´Á˸´ÔӵĿ羳ºÏ¹æÌôÕ½¡£ÔÚÈ«ÇòÖ÷ÒªÊг¡ÖУ¬Å·Ã˺ÍÃÀ¹úÊÇÊý¾Ý±£»¤ÁìÓò²»Í¬Ä£Ê½µÄÁìÍ·Ñò£¬ËüÃǸ÷×Եķ¨ÂÉÌåϵ¶ÔÊý¾Ýй¶ÓÐ×ÅÑϸñµÄ¼à¹ÜºÍ²»Í¬µÄ´¦Àí»úÖÆ¡£
±¾ÆªÎÄÕ½«ÉîÈë̽ÌÖÅ·Ã˺ÍÃÀ¹úµÄÏà¹Ø·¨ÂÉ¿ò¼Ü£¬·ÖÎöÆä¶ÔÊý¾Ýй¶µÄ¼à¹ÜÒªÇ󣬲¢ÎªÆóÒµÌṩӦ¶ÔÕâЩ¿ç¾³ºÏ¹æÌôÕ½µÄʵ¼Ê½¨Ò顣ͨ¹ý¶Ô±ÈÕâЩ·¨ÂÉÌåϵµÄÒìͬ£¬ÎÒÃÇÏ£ÍûÄܹ»°ïÖúÖйúÆóÒµ¸üºÃµØÀí½â¸÷¹úµÄ·¨ÂÉÒªÇó£¬È·±£ÔÚÈ«Çò·¶Î§ÄڵĺϹæ¾Óª£¬½ø¶øÌáÉýÊý¾Ý°²È«¹ÜÀíµÄÈ«ÃæÐÔºÍÓÐЧÐÔ¡£
2. Êý¾Ý±£»¤ÁìÓòÅ·ÃËÓëÃÀ¹úģʽµÄ²»Í¬
Å·Ã˺ÍÃÀ¹úÔÚÊý¾Ý±£»¤µÄºËÐÄÔÔòÉÏ´æÔÚÒ»¶¨²îÒ졣ŷÃ˲ÉÓÃÁ˺Ϸ¨ÐÔ»ù´¡Ä£Ê½£¬ÔÚ¡¶Í¨ÓÃÊý¾Ý±£»¤ÌõÀý¡·£¨GDPR£©Öй涨£¬Êý¾Ý´¦Àí±ØÐë»ùÓÚÃ÷È·µÄºÏ·¨ÐÔ»ù´¡£¬Õâ°üÀ¨µ«²»ÏÞÓÚÊý¾ÝÖ÷ÌåµÄͬÒâ¡£ÆäËûºÏ·¨ÐÔ»ù´¡»¹°üÀ¨ºÏͬÂÄÐС¢·¨ÂÉÒåÎñ¡¢±£»¤Êý¾ÝÖ÷ÌåµÄÖØÒªÀûÒæ¡¢¹«¹²ÀûÒæ£¬ÒÔ¼°Êý¾Ý¿ØÖÆÕߵĺϷ¨ÀûÒæ¡£Å·Ã˵Äģʽ¸ü×¢ÖØ¶ÔÊý¾ÝÖ÷ÌåȨÀûµÄÈ«Ãæ±£»¤£¬¼´Ê¹ÔÚ»ñµÃͬÒâµÄÇé¿öÏ£¬Êý¾Ý´¦ÀíÕßÈÔÐè×ñÑÑϸñµÄ±£»¤´ëÊ©ºÍ͸Ã÷¶ÈÒªÇó¡£¶øÃÀ¹úÖ÷ÒªÒÀÀµÓÚÖªÇéͬÒâģʽ£¬¼´¸öÈËÐÅÏ¢µÄ´¦ÀíÍùÍùÒÔÊý¾ÝÖ÷ÌåµÄͬÒâΪǰÌᣬÆóÒµÐèҪͨ¹ý͸Ã÷µÄÒþ˽Õþ²ß¸æÖªÓû§ÆäÊý¾Ý½«ÈçºÎ±»Ê¹Óá£Óû§µÄͬÒâÊÇÊý¾Ý´¦ÀíºÏ·¨ÐÔµÄÖ÷ÒªÒÀ¾Ý£¬Ç¿µ÷¸öÈ˵Ä×ÔÖ÷Ñ¡ÔñȨ¡£
ÖµµÃÒ»ÌáµÄÊÇ£¬ÔÚÃÀ¹ú£¬¡°Òþ˽·¨¡±¸ü³£ÓÃÀ´ÃèÊö±£»¤¸öÈËÐÅÏ¢ºÍÒþ˽ȨµÄ·¨ÂÉ¡£ÃÀ¹úµÄÒþ˽·¨Í¨³£¹Ø×¢µÄÊǸöÈËÐÅÏ¢ÈçºÎ±»ÊÕ¼¯¡¢Ê¹Óú͹²Ïí£¬ÒÔ¼°ÈçºÎ±£ÕϸöÈËÒþ˽²»±»ÇÖ·¸¡£¶øÔÚÊÀ½çÉÏ´ó²¿·ÖÆäËûµØÇø£¬°üÀ¨Å·ÃË£¬¡°Êý¾Ý±£»¤·¨¡±ÊǸü¹ã·ºÊ¹ÓõÄÊõÓï£¬Éæ¼°µÄ²»½ö½öÊǸöÈËÒþ˽£¬»¹°üÀ¨ËùÓиöÈËÊý¾ÝµÄºÏ·¨´¦Àí¡¢Êý¾ÝÖ÷ÌåȨÀûµÄ±£»¤ÒÔ¼°Êý¾Ý´¦ÀíÕßµÄÒåÎñ¡£
ÔÚ¼à¹ÜÓëÖ´·¨²ãÃæ£¬Å·Ã˲ÉÓõÄÊÇÈ«ÃæÍ³Ò»µÄ¼à¹Üģʽ£¬Ö÷ÒªÓÉGDPRÖ÷µ¼£¬ÆäÌØµãÊÇ·¨¹æÍ³Ò»¡¢¸²¸Ç¹ã·º¡¢±£»¤Ñϸñ£¬ÊÊÓÃÓÚËùÓÐÅ·Ã˳ÉÔ±¹ú£¬¶ÔÊý¾ÝÖ÷ÌåȨÀûºÍÊý¾Ý´¦ÀíÕßµÄÔðÈÎÓÐÃ÷È·¹æ¶¨£¬²¢¸¨ÒÔÑÏÀ÷µÄ·£¿î»úÖÆ¡£ÃÀ¹úÔò²ÉÓõÄÊÇ·ÖÉ¢»¯µÄ¶à²ã´Î¼à¹Üģʽ£¬ÓÉÁª°î¡¢ÖݺÍÐÐÒµ·¨¹æ¹²Í¬×é³É¡£ÃÀ¹úµÄÊý¾Ý±£»¤·¨¾ßÓнÏÇ¿µÄÁé»îÐÔºÍÐÐÒµÕë¶ÔÐÔ£¬µ«È±·¦Í³Ò»µÄÈ«¹úÐÔ·¨ÂÉ¿ò¼Ü£¬·¨¹æµÄʵʩºÍ±£»¤Á¦¶ÈÒòÐÐÒµºÍÖݵIJ»Í¬¶øÒì¡£
3. ÓòÍâ·¨ÂɶÔÓÚÊý¾Ýй¶¹æÖƵıȽϷÖÎö
Å·Ã˺ÍÃÀ¹úÔÚÊý¾Ý±£»¤Ä£Ê½ÉϵIJîÒ죬¶ÔÊý¾Ýй¶Ê¼þµÄ´¦Àí²úÉúÁËÏÔÖøÓ°Ï졣ŷÃ˵Äͳһ¡¢ÑϸñµÄ¼à¹ÜģʽʹµÃÆóÒµÔÚÓ¦¶ÔÊý¾ÝÐ¹Â¶Ê±ÃæÁٸ߶¿îºÍͳһµÄºÏ¹æÒªÇ󣬶øÃÀ¹úµÄ·ÖÉ¢»¯¡¢ÐÐÒµµ¼ÏòµÄ¼à¹ÜģʽÔòÌṩÁ˸ü¶àµÄÁé»îÐÔ£¬µ«Í¬Ê±Ò²¿ÉÄÜ´øÀ´¸ü¸´ÔÓµÄÓ¦¶Ô»úÖÆ¡£ÕâЩ²îÒìÒªÇóÖйúÆóÒµÔÚÈ«ÇòÔËӪʱ£¬±ØÐëÕë¶Ô²»Í¬µÄ·¨ÂÉ»·¾³Öƶ¨ÏàÓ¦µÄºÏ¹æ²ßÂÔ£¬ÒÔÓÐЧ¹ÜÀíÊý¾Ýй¶·çÏÕ£¬±£»¤ÆóÒµµÄºÏ·¨È¨ÒæºÍÉùÓþ¡£ÎªÁ˱ãÓÚ¶ÁÕß¿ìËÙÁ˽âÅ·ÃËÓëÃÀ¹úÔÚÊý¾Ýй¶¹æÖÆ·½ÃæµÄ²»Í¬Çé¿ö£¬ÎÒÃǽÓÏÂÀ´¸ü¶àµØ²ÉÓñí¸ñÐÎʽÀ´»ã×ܳÊÏÖÏà¹Ø¹æ¶¨¡£
3.1 Å·ÃË
3.1.1 Êý¾Ýй¶µÄÄÚº
GDPRµÚ4£¨12£©Ìõ¹æ¶¨£¬¡°¸öÈËÊý¾Ýй¶¡±ÊÇÖ¸ÓÉÓÚÎ¥·´°²È«Õþ²ß¶øµ¼Ö´«Êä¡¢´¢´æ¡¢´¦ÀíÖеĸöÈËÊý¾Ý±»ÒâÍâ»ò·Ç·¨Ëð»Ù¡¢¶ªÊ§¡¢¸ü¸Ä»òδ¾Í¬Òâ¶ø±»¹«¿ª»ò·ÃÎÊ¡£Óɴ˿ɼûGDPRÏîϵġ°¸öÈËÊý¾Ýй¶¡±ÓëÖйú·¨Ïµġ°¸öÈËÐÅÏ¢°²È«Ê¼þ¡±µÄ¶¨ÒåÀàËÆ¡£
3.1.2 ֪ͨ±¨¸æÖƶÈ
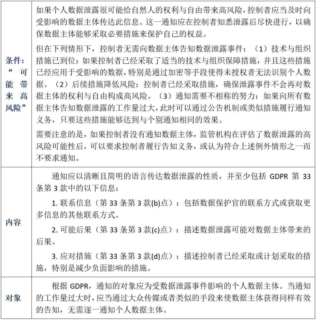
GDPRµÚ33Ìõ¹æ¶¨ÁËÔÚ¸öÈËÊý¾Ýй¶Ê¼þÖУ¬Êý¾Ý¿ØÖÆÕߺʹ¦ÀíÕߵı¨¸æÒåÎñ£¬¼´Èç¹û·¢Éú¸öÈËÊý¾Ýй¶£¬Êý¾Ý¿ØÖÆÕß±ØÐëÔÚÖªÏþй¶ºó²»³ÙÓÚ72СʱÄÚÏòÏà¹ØµÄ¼à¹Ü»ú¹¹±¨¸æ£¬³ý·ÇÄܹ»Ö¤Ã÷Êý¾Ýй¶²»Ì«¿ÉÄܶÔÊý¾ÝÖ÷ÌåµÄȨÀûºÍ×ÔÓÉÔì³É·çÏÕ¡£Èç¹û²»ÄÜÔÚ72СʱÄÚ±¨¸æ£¬ÔòÐèÒªÌṩ³Ù½»µÄÀíÓÉ¡£GDPRµÚ34Ìõ¹æ¶¨Á˵±¸öÈËÊý¾Ýй¶¿ÉÄܶÔÊý¾ÝÖ÷ÌåµÄȨÀûºÍ×ÔÓɹ¹³É¸ß·çÏÕʱ£¬¿ØÖÆÕßÏòÊý¾ÝÖ÷Ìå´«´ïй¶ÐÅÏ¢µÄÒåÎñ£¬¼´µ±¸öÈËÊý¾Ýй¶Ê¼þ¿ÉÄܶÔÊý¾ÝÖ÷ÌåµÄȨÀûºÍ×ÔÓɹ¹³É¸ß·çÏÕʱ£¬Êý¾Ý¿ØÖÆÕßÓÐÒåÎñ¡°ÎÞ²»µ±ÑÓÎ󵨡±Í¨ÖªÊÜÓ°ÏìµÄÊý¾ÝÖ÷Ìå¡£¶ÔÓÚGDPRµÚ33ÌõºÍµÚ34ÌõµÄÒªµã½â¶Á£¬»ã×ÜÈçÏ£º
£¨1£©±¨¸æÒåÎñ

£¨2£©Í¨ÖªÒåÎñ

3.1.3 ´¦·£´ëÊ©
Ïà½ÏÓÚÖйúµÄ¡¶¸öÈËÐÅÏ¢±£»¤·¨¡·µÄÁýͳ¹æ¶¨£¬GDPRÃ÷È·¹æ¶¨ÁËÆóҵΥ¹æ·¢ÉúÊý¾Ýй¶Ê¼þÊ±ÃæÁÙ´¦·£Êý¶îµÄ¿¼Á¿ÒòËØ¡¢Õë¶ÔÊÊÓõÄÎ¥·¨ÇéÐκÍÓªÒµ¶î¼ÆËãµÄ·¶Î§¡£

3.1.4 ¼à¹Ü»ú¹Ø
Å·ÃËÔÚÊý¾Ýй¶ºÍÊý¾Ý±£»¤·½ÃæµÄ¼à¹ÜÓɶà¸ö»ú¹¹¹²Í¬¸ºÔð£¬Ö÷Òª°üÀ¨¸÷³ÉÔ±¹úµÄÊý¾Ý±£»¤»ú¹¹£¨Data Protection Authorities, DPA£©ÒÔ¼°Å·ÖÞÊý¾Ý±£»¤Î¯Ô±»á£¨European Data Protection Board, EDPB£©¡£¸÷¸öÅ·Ã˳ÉÔ±¹ú¶¼ÓÐ×Ô¼ºµÄDPA£¬¸ºÔðÔÚ±¾¹ú¾³ÄÚʵʩºÍ¼à¶½GDPRµÄÖ´ÐС£DPAÓµÓй㷺µÄÖ´·¨È¨Á¦£¬°üÀ¨ÒªÇóÆóÒµÌṩÐÅÏ¢¡¢½øÐÐÏÖ³¡¼ì²é¡¢Éó²éÊý¾Ý±£»¤´ëÊ©¡¢·¢²¼¾¯¸æ¡¢ÃüÁîÆóҵֹͣÊý¾Ý´¦Àí»î¶¯£¬ÒÔ¼°¶ÔÎ¥·´GDPRµÄÐÐΪʵʩÐÐÕþ·£¿îµÈ¡£ÔÚ·¢ÉúÊý¾Ýй¶Ê¼þʱ£¬DPA¿ÉÒÔÒªÇóÆóÒµÔڹ涨µÄʱ¼äÄÚ±¨¸æÐ¹Â¶ÏêÇ飬²¢²ÉÈ¡±ØÒªµÄ²¹¾È´ëÊ©¡£¶ÔÓÚÉæ¼°¶à¸ö³ÉÔ±¹úµÄ¿ç¾³Êý¾Ý´¦Àí»î¶¯£¬DPAͨ¹ý¡°Ò»Õ¾Ê½»úÖÆ¡±ºÏ×÷£¬ÆäÖÐÒ»¸öÖ÷ÒªµÄDPA£¨Í¨³£ÊÇÆóÒµÖ÷ÒªÒµÎñËùÔڵصÄDPA£©Ðµ÷ÆäËûÏà¹ØDPAµÄÖ´·¨Ðж¯¡£
EDPBÊÇÒ»¸öÓɸ÷³ÉÔ±¹úDPA×é³ÉµÄ¶ÀÁ¢»ú¹¹£¬¸ºÔðÔÚÕû¸öÅ·ÃË·¶Î§ÄÚÈ·±£GDPRµÄÒ»ÖÂÐÔʵʩ¡£EDPBµÄÖ°Ôð°üÀ¨¶Ô¿ç¾³Êý¾Ý´¦Àí°¸¼þÌṩÐÖú£¬È·±£Ò»Öµľö²ß¹ý³Ì¡£ÔÚijЩÇé¿öÏ£¬EDPB»¹¿ÉÒÔ´ú±í¶à¸ö³ÉÔ±¹úµÄDPA×÷³ö¾ßÓÐÔ¼ÊøÁ¦µÄ¾ö²ß¡£EDPBµÄÒ»¸öÖØÒªÖ°ÄÜÊÇе÷¸÷³ÉÔ±¹úµÄDPA£¬ÌرðÊÇÔÚÉæ¼°¿ç¹úÆóÒµµÄ¸´ÔÓ°¸¼þÖС£Í¨¹ýEDPBµÄе÷£¬¿ÉÒÔÈ·±£¶Ô¿ç¾³Êý¾Ýй¶Ê¼þµÄ´¦Àí·½Ê½ÔÚÅ·ÃË·¶Î§ÄÚ¾ßÓÐÒ»ÖÂÐÔ¡£
GDPRÉúЧÒÔÀ´£¬¸÷³ÉÔ±¹úµÄDPAÒѶԶàÆðÖØ´óÊý¾Ýй¶Ê¼þʵʩÁ˸߶¿î¡£ÀýÈ磬ÔÚ2021Ä꣬Facebook£¨ÏÖΪMeta Platforms£©ÒòÒ»ÆðÑÏÖØµÄÊý¾Ýй¶Ê¼þ±»°®¶ûÀ¼Êý¾Ý±£»¤Î¯Ô±»á£¨DPC£©·£¿î2.65ÒÚÅ·Ôª¡£Õâ´Îй¶Ê¼þ±©Â¶Á˳¬¹ý5.33ÒÚÃûÓû§µÄ¸öÈËÊý¾Ý£¬°üÀ¨µç»°ºÅÂë¡¢Facebook ID¡¢È«Ãû¡¢³öÉúÈÕÆÚµÈ£¬ÕâЩÊý¾Ý±»·Ç·¨·¢²¼ÔÚÒ»¸ö¹«¿ªµÄºÚ¿ÍÂÛ̳ÉÏ¡£°®¶ûÀ¼DPCÈ϶¨FacebookδÄÜ×ñÊØGDPRÖйØÓÚ¡°Òþ˽Éè¼ÆºÍĬÈϱ£»¤¡±µÄÒªÇó£¬Î´Äܳä·Ö±£»¤Óû§Êý¾Ý£¬´Ó¶øµ¼Ö´˴δó¹æÄ£Ð¹Â¶¡£´Ë´Î´¦·£²»½ö°üÀ¨·£¿î£¬»¹ÒªÇóFacebook²ÉȡһϵÁв¹¾È´ëÊ©À´¸Ä½øÆäÊý¾Ý±£»¤»úÖÆ¡£[1]
3.2 ÃÀ¹ú
ÃÀ¹úÓëÊý¾Ýй¶Ïà¹Ø·¨ÂÉÖ÷ÒªÊôÓÚÖÝ·¨µÄ·¶³ë£¬¶ø²»ÊÇÁª°î·¨¡£Ä¿Ç°£¬ÃÀ¹úËùÓÐ50¸öÖÝ¡¢»ªÊ¢¶ÙÌØÇø¡¢²¨¶àÀè¸÷ºÍÆäËûһЩÁìµØ¶¼ÒÑÖÆ¶¨Á˸÷×ÔµÄÊý¾Ýй¶֪ͨ·¨¡£ÕâЩ·¨ÂÉͨ³£¹æ¶¨ÁËÔÚ¸öÈËÐÅÏ¢±»Ð¹Â¶Ê±£¬ÆóÒµ±ØÐëÏòÊÜÓ°ÏìµÄ¸öÈ˺ͣ¨ÔÚijЩÇé¿öÏ£©¼à¹Ü»ú¹¹±¨¸æÐ¹Â¶Ê¼þµÄ¾ßÌåÒªÇ󡣸÷ÖݵÄÊý¾Ýй¶·¨ÔÚÊÊÓ÷¶Î§¡¢Í¨ÖªÒªÇóºÍ·£¿î·½Ãæ¿ÉÄÜÓÐËù²»Í¬£¬ÕâʹµÃ¿çÖÝÔËÓªµÄÆóÒµÔÚÊý¾Ýй¶Ê¼þ·¢Éúʱ£¬ÐèÒª×ñÊØ¶à¸öÖݵIJ»Í¬·¨ÂÉÒªÇ󡣿¼Âǵ½¼ÓÖÝÔڿƼ¼ÐÐÒµµÄ¾ø¶ÔÖ÷µ¼µØÎ»£¬¼ÓÖݵÄÒþ˽Á¢·¨ÔÚÃÀ¹ú¸÷ÖݾßÓÐÀàËÆGDPRÒ»ÑùµÄʾ·¶ÐÔºÍÓ°ÏìÁ¦£¬ÒÔϽ«ÒÔ¼ÓÖÝΪÀý¶ÔÃÀ¹úÊý¾Ýй¶¼à¹Üģʽ½øÐгõ²½µÄ̽Îö¡£
3.2.1 Êý¾Ýй¶ÄÚº
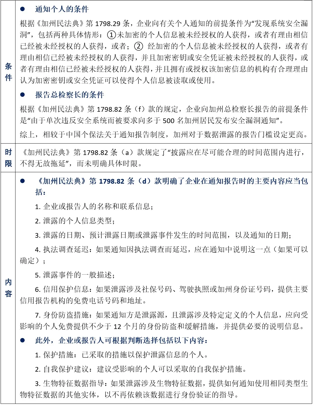
ÃÀ¹ú¼ÓÖݵÄÊý¾Ýй¶·¨Ö÷ÒªÌåÏÖÔÚ¡¶¼ÓÀû¸£ÄáÑÇÃñ·¨µä¡·µÚ1798.29ÌõºÍµÚ1798.82Ìõ£¬ÕâЩÌõ¿îÊôÓÚ¼ÓÀû¸£ÄáÑÇÖݵÄÏû·ÑÕßÒþ˽±£»¤·¨ÂÉ¿ò¼ÜÖеÄÒ»²¿·Ö¡£µÚ1798.82ÌõÖеġ°Êý¾Ýй¶¡±µÄ¸ÅÄîָδ¾ÊÚȨ¶ø»ñÈ¡µç×Ó»¯Êý¾Ý£¬´Ó¶øÎ£¼°¸öÈË»òÆóÒµËùά»¤µÄ¸öÈËÐÅÏ¢µÄ°²È«ÐÔ¡¢±£ÃÜÐÔºÍÍêÕûÐÔ£¬µ«²»°üÀ¨Ä³Ð©ÉÆÒâÈ¡µÃµÄÇéÐΡ£¼ÓÖݵÄÒþ˽·¨½üÄêÀ´²»¶Ï·¢Õ¹¡£Ëæ×Å¡¶¼ÓÖÝÏû·ÑÕßÒþ˽·¨¡·£¨CCPA£©ºÍ¡¶¼ÓÖÝÒþ˽Ȩ·¨¡·£¨CPRA£©µÄ³ǫ̈£¬Êý¾Ýй¶µÄ´¦ÀíÒªÇóºÍÏû·ÑÕß±£»¤È¨ÀûµÃµ½Á˽øÒ»²½¼ÓÇ¿¡£ÒÔÏÂÊǶԼÓÖÝÊý¾Ýй¶Ïà¹Ø·¨ÂɹؼüÒªµãµÄ½â¶Á¡£
3.2.2 ֪ͨ±¨¸æÖƶÈ

3.2.3 ´¦·£´ëÊ©Óë·¨ÂÉÔðÈÎ
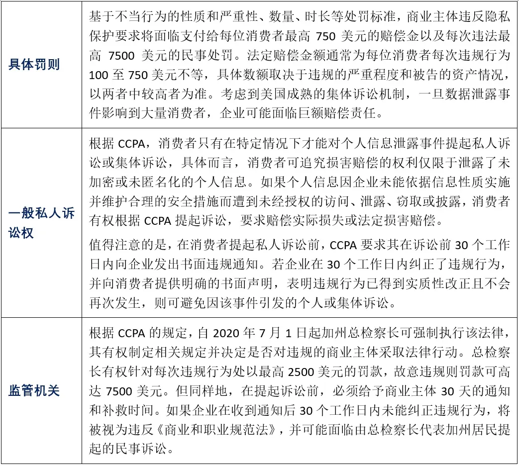
ÔÚ·¨ÂÉÔðÈη½Ã棬CCPA²ÉÓÃÁË¡°ÃñÊÂËßËÏ+Õþ¸®ËßËÏ¡±µÄË«¹ìÖÆ³Í·£»úÖÆ£¬Î¥¹æÆóÒµÔÚ·¢ÉúÊý¾Ýй¶Ê¼þʱÈôδ×ñÊØCCPAËù¹æ¶¨µÄÒåÎñ£¬¿ÉÄÜÃæÁÙÖÚ¶àÏû·ÑÕß·¢ÆðµÄ¼¯ÌåËßËϺ͸߶¿î£¬·£¿î½ð¶î¸ù¾ÝÇé½ÚÑÏÖØ³Ì¶ÈºÍÆóÒµ¹æÄ£¶ø¶¨¡£

ÔÚ2020Ä꣬¶ùͯ·þ×°ÁãÊÛÉÌHanna AnderssonÒòÆä·¢ÉúµÄÊý¾Ýй¶Ê¼þ³ÉΪ¼ÓÖÝCCPAÉúЧºóÊ×ÅúÊÜ´¦·£µÄ°¸ÀýÖ®Ò»¡£ºÚ¿Íͨ¹ýHanna AnderssonµÄµÚÈý·½µç×ÓÉÌÎñƽ̨»ñÈ¡Á˳¬¹ý20ÍòÃû¿Í»§µÄ¸öÈËÐÅÏ¢£¬°üÀ¨ÐÕÃû¡¢µØÖ·¡¢Ö§¸¶¿¨ºÅ¡¢CVVÂëºÍµ½ÆÚÈÕÆÚ¡£ÕâЩÐÅÏ¢Ëæºó±»ÓÃÓÚδ¾ÊÚȨµÄÐÅÓÿ¨½»Òס£ÔÚÕâһʼþÖ®ºó£¬ÊÜÓ°ÏìµÄÓû§·¢ÆðÁ˼¯ÌåËßËÏ£¬Ö¸¿ØHanna AnderssonδÄÜÓÐЧ±£»¤¿Í»§µÄ¸öÈËÐÅÏ¢£¬²¢Î¥·´ÁËCCPAµÄ¹æ¶¨¡£×îÖÕ£¬Hanna AnderssonͬÒâÖ§¸¶40ÍòÃÀÔªµÄºÍ½â½ð£¬²¢ÊµÊ©Ò»ÏµÁÐÐµİ²È«´ëÊ©£¬°üÀ¨ÆôÓöàÒòËØÈÏÖ¤¡¢½øÐзçÏÕÆÀ¹À¡¢²¢¼ÓÇ¿ÆäÍøÂ簲ȫ·À»¤¡£ÕâÆð°¸¼þ²»½öÊÇCCPAÉúЧºóµÄÔçÆÚÓ¦ÓÃʵÀý£¬Ò²Í¹ÏÔÁËÔÚ¼ÓÖݽøÐÐÒµÎñµÄ¹«Ë¾ÐèÒªÑÏËà¶Ô´ýÊý¾Ý±£»¤ÒåÎñ£¬·ñÔò½«ÃæÁÙ·¨Âɺó¹û¡£[2]
×ÛÉÏ£¬ÎÒÃÇ·¢ÏÖ£¬ÔÚÊý¾Ýй¶µÄ֪ͨ±¨¸æÒåÎñºÍ´¦·£·½Ã棬¼ÓÖÝ·¨ÂɺÍGDPR´æÔÚÒ»¶¨²îÒì¡£¼ÓÖÝ·¨ÂÉÒªÇóÆóÒµÔÚÊý¾Ýй¶ºó¾¡¿ì֪ͨÊÜÓ°ÏìµÄÏû·ÑÕߣ¬²¢ÔÚÌØ¶¨Ìõ¼þϱ¨¸æ¸ø¼ÓÖÝ˾·¨²¿³¤£¬µ«Ã»ÓÐÑϸñµÄʱ¼äÒªÇó¡£Óë´ËÏà±È£¬GDPRÒªÇóÆóÒµÔÚ72СʱÄÚÏò¼à¹Ü»ú¹¹±¨¸æÊý¾Ýй¶£¬²¢Ôڸ߷çÏÕÇé¿öÏÂѸËÙ֪ͨÊÜÓ°ÏìµÄ¸öÈË¡£ÔÚ´¦·£·½Ã棬¼ÓÖÝ·¨ÂɶÔδ×ñÊØÍ¨ÖªÒåÎñµÄÆóÒµ´¦ÒÔÏà¶Ô½ÏµÍµÄ·£¿î£¬²¢ÔÊÐíÏû·ÑÕßͨ¹ý¼¯ÌåËßËÏѰÇóÅâ³¥£¬¶øGDPRÔò¹æ¶¨Á˸ü¸ßµÄ·£¿î±ê×¼£¬×î¸ß¿É´ï2000ÍòÅ·Ôª»òÈ«ÇòÄêÓªÒµ¶îµÄ4%¡£ÕâЩ²îÒì±íÃ÷£¬GDPRÔÚÊý¾Ý±£»¤ºÍ´¦·£Á¦¶È·½Ãæ¸üΪÑϸñ£¬¶ø¼ÓÖÝ·¨ÂÉÔòΪÏû·ÑÕßÌṩÁ˶ÀÌØµÄάȨ»úÖÆ¡£
4. ÆóÒµºÏ¹æ½¨Òé
Ëæ×ÅÖйúÆóÒµÔÚÈ«ÇòÊг¡µÄ½øÒ»²½À©Õ¹£¬¿ç¾³Êý¾ÝÁ÷¶¯ÆµÂÊÔö¼Ó£¬ÃæÁÙµÄÊý¾Ýй¶·çÏÕÒ²ÔÚ¼±¾çÉÏÉý¡£Öйú¡¢Å·Ã˺ÍÃÀ¹ú¶ÔÊý¾Ý±£»¤µÄ¸ß±ê×¼ºÍÑϸñÒªÇóÒâζ×Å£¬Ò»µ©·¢ÉúÊý¾Ýй¶£¬ÖйúÆóÒµ¿ÉÄÜÍ¬Ê±Ãæ¶Ô¶àµØ¼à¹Ü»ú¹¹µÄµ÷²éºÍ´¦·£¡£Õâ²»½ö´øÀ´·¨ÂɺϹæµÄ¸´ÔÓÐÔ£¬»¹¿ÉÄܵ¼ÖÂÆóÒµÔÚÈ«ÇòÉùÓþºÍÔËÓªÉϵÄÖØ´óËðʧ¡£Òò´Ë£¬ÔÚÈ«Çò»¯¹ý³ÌÖУ¬½¨Á¢½¡È«µÄÊý¾Ý±£»¤»úÖÆºÍÓ¦¶Ô¿ç¾³Êý¾Ýй¶µÄºÏ¹æ²ßÂÔ£¬¶ÔÓÚÖйúÆóÒµ¶øÑÔÒѳÉΪ²»¿ÉºöÊӵĹؼüÈÎÎñ¡£
4.1 Âäʵ·ÃÎÊ¿ØÖƹÜÀí
ÔÚÖйú¡¶ÍøÂ簲ȫ·¨¡·ºÍÅ·ÃËGDPRÏ£¬·ÃÎÊ¿ØÖƲ»½öÊÇÊý¾Ý±£»¤µÄ»ù±¾¼¼ÊõÒªÇó£¬Ò²ÊÇ·¨ÂɺϹæµÄ¹Ø¼ü×é³É²¿·Ö¡£·ÃÎÊ¿ØÖÆÊÇÖ¸ÏÞÖÆºÍ¹ÜÀí¶Ôϵͳ¡¢ÍøÂçºÍÊý¾ÝµÄ·ÃÎÊȨÏÞ£¬È·±£Ö»ÓÐÊÚȨÓû§¿ÉÒÔ·ÃÎÊÌØ¶¨µÄ×ÊÔ´¡£Í¨¹ýʵʩ»ùÓÚ½ÇÉ«µÄ·ÃÎÊ¿ØÖÆ£¬ÆóÒµ¿ÉÒÔÈ·±£Óû§µÄ·ÃÎÊȨÏÞÑϸñÓëÆä¸ÚλÐèÇóÏà·û£¬¼õÉÙ²»±ØÒªµÄȨÏÞÀ©É¢¡£½øÒ»²½£¬Í¨¹ý×ñÑ×îСȨÏÞÔÔò£¬ÆóÒµÄܹ»ÏÞÖÆÓû§¡¢³ÌÐòºÍϵͳµÄȨÏÞ·¶Î§£¬½ö¸³ÓèÆäÖ´ÐÐÖ°ÔðËùÐèµÄ×îµÍȨÏÞ£¬´Ó¶øÓÐЧ½µµÍ¹¥»÷Ãæ¡£¶àÒòËØÉí·ÝÑéÖ¤×÷ΪһÖÖÔöÇ¿°²È«ÐÔµÄÊֶΣ¬ÓÈÆäÊÊÓÃÓÚ·ÃÎÊÃô¸ÐÊý¾ÝµÄ¹Ø¼üϵͳ£¬Äܹ»ÏÔÖøÌáÉý·Àֹδ¾ÊÚȨ·ÃÎʵÄÄÜÁ¦¡£ÎªÁËÈ·±£·ÃÎÊȨÏÞÓëÒµÎñÐèÇó±£³ÖÒ»Ö£¬ÆóÒµ»¹Ó¦¶¨ÆÚÉó²éºÍ¸üÐÂÓû§È¨ÏÞ£¬¼°Ê±³·Ïú²»ÔÙÐèÒªµÄ·ÃÎÊȨÏÞ¡£Í¨¹ýÕâЩ´ëÊ©£¬ÆóÒµÄܹ»ÔÚ¼¼Êõ·À»¤ºÍºÏ¹æ²ßÂÔÖУ¬Ç¿»¯¶ÔÃô¸ÐÐÅÏ¢µÄ±£»¤£¬¼õÉÙÊý¾Ýй¶µÄ·çÏÕ¡£
4.2 È«Ãæ¹¹½¨ÓëÓÅ»¯ÐÅÏ¢°²È«Ê¼þÓ¦¼±ÏìÓ¦Ìåϵ
ÖйúÆóÒµ±ØÐëÖØÊÓʺóÏìÓ¦ÄÜÁ¦µÄ½¨É裬ͨ¹ý¼¼ÊõͶ×ʺÍÕ½ÂԹ滮Ïà½áºÏ£¬¼õÉÙÒµÎñÖÐ¶Ï¶ÔÆóÒµÔËÓªµÄÓ°Ïì¡£¶¨ÆÚ¿ªÕ¹ÍøÂç°Ð³¡Î£»úÄ£ÄâÑÝϰ£¬¿ÉÒÔÓÐЧÌá¸ß°²È«ÍŶӺÍÒµÎñÁìµ¼ÕßÔÚʵ¼ÊÍøÂç¹¥»÷ʼþÖеÄÓ¦¶ÔÄÜÁ¦£¬È·±£ÔÚ·¢ÉúÊý¾Ýй¶ʱÄܹ»Ñ¸ËÙ¡¢ÓÐЧµØ´¦Àí£¬²¢½«Ëðʧ½µµ½×îµÍ¡£
Ê×ÏÈ£¬ÆóÒµÓ¦¸ù¾Ý¡¶ÍøÂ簲ȫ·¨¡·ºÍ¡¶Êý¾Ý°²È«·¨¡·µÈ·¨ÂÉÒªÇó£¬Öƶ¨ÏêϸµÄÓ¦¼±ÏìÓ¦¼Æ»®£¬°üÀ¨Ê¼þʶ±ð¡¢±¨¸æÁ÷³Ì¡¢Ó¦¼±´¦Öúͻָ´²½Öè¡£ÔÚʼþʶ±ð·½Ã棬Ӧȷ±£µÚһʱ¼ä·¢ÏÖ²¢ÆÀ¹Àй¶µÄÓ°Ï췶ΧºÍÑÏÖØÐÔ£¬±¨¸æÁ÷³ÌÔòÓ¦Ã÷È·ÄÚ²¿¼°ÍⲿµÄ±¨¸æÂ·¾¶ºÍʱÏÞ£¬ÌرðÊÇÔÚÖØ´óÊý¾Ýй¶Ê¼þ·¢Éúʱ£¬×ñÑ·¨¹æ¼°Ê±ÏòÏà¹ØÖ÷¹Ü²¿Ãű¨¸æ¡£Ó¦¼±´ëʩӦº¸Çʼþ·¢ÉúºóµÄ¿ìËÙÏìÓ¦£¬¸ôÀëÊÜÓ°Ïìϵͳ¡¢·â¶Â©¶´£¬²¢²ÉÈ¡´ëÊ©·ÀÖ¹½øÒ»²½À©É¢£¬¶ø»Ö¸´¼Æ»®ÔòÐèÏêϸÃèÊöÈçºÎ¾¡¿ì»Ö¸´Õý³£ÔËÓª£¬¼õÉÙ¶ÔÒµÎñµÄ¸ºÃæÓ°Ïì¡£
´ËÍ⣬ÆóÒµ»¹Ó¦¶¨ÆÚ×éÖ¯ÑÝÁ·£¬È·±£Ô±¹¤ÊìϤӦ¼±Á÷³Ì£¬²¢¸ù¾ÝÑÝÁ·½á¹û²»¶ÏÓÅ»¯Ô¤°¸ÄÚÈÝ¡£ÕâЩÑÝÁ·²»½öÄܼìÑéÔ¤°¸µÄÓÐЧÐÔ£¬»¹ÄÜÌáÉýÓ¦¼±ÏìÓ¦ÍŶӵÄʵ¼Ê²Ù×÷ÄÜÁ¦¡£¿ç²¿ÃÅÐ×÷Ò²ÊÇÓ¦¼±ÏìÓ¦µÄÖØÒª»·½Ú£¬Êý¾Ýй¶Ê¼þµÄÓ¦¶ÔÐèÒªIT¡¢·¨Îñ¡¢¹«¹²¹ØÏµºÍ¹ÜÀí²ãµÄ½ôÃÜÅäºÏ¡£³ÉÁ¢×¨ÃŵÄÓ¦¼±ÏìÓ¦ÍŶӣ¬Ã÷È·¸÷²¿ÃŵÄÖ°ÔðºÍºÏ×÷·½Ê½£¬¿ÉÒÔÈ·±£ÔÚʼþ·¢ÉúʱÄܹ»¿ìËÙ·´Ó¦²¢Í³Ò»Ðж¯¡£
×îºó£¬ÖйúÆóÒµÓ¦½è¼ø¹ú¼Ê¾Ñ飬½áºÏÓòÍâ±¾µØ»¯·¨ÂÉÒªÇ󣬱ÈÈçGDPRºÍCCPAµÄ¹æ¶¨£¬Îªº£Íâ×Ó¹«Ë¾Öƶ¨·ûºÏ±¾µØÒªÇóµÄÓ¦¼±Ô¤°¸£¬ÒÔÓÐЧӦ¶ÔÊý¾Ýй¶Ê¼þ£¬±ÜÃâ·¨ÂÉ·çÏÕ¡£ÕâЩ´ëÊ©½«°ïÖúÆóÒµÔÚÓ¦¶ÔÊý¾Ýй¶Ê¼þʱ¸ü¼Ó´ÓÈÝ£¬²¢ÔÚ·¨ÂɺÍÉùÓþ²ãÃæÉÏ×öºÃ³ä·Ö×¼±¸¡£
4.3 Ç¿»¯ÆóÒµÄÚ²¿¼¼Êõ·À»¤´ëÊ©
³ýÁËÉÏÊö¹ÜÀí´ëÊ©Í⣬ÓÈÆäÊÇÔÚÃæ¶ÔÅ·ÃÀÑϸñµÄÊý¾Ý±£»¤·¨ÂÉʱ£¬¼¼Êõ·À»¤´ëÊ©¶ÔÓÚÖйúÆóÒµÓÈÎªÖØÒª¡£Í¨¹ý¼ÓÇ¿¼¼Êõ·À»¤£¬ÖйúÆóÒµ¿ÉÒÔÏÔÖø¼õÉÙÊý¾Ýй¶·çÏÕ£¬²¢È·±£ºÏ¹æ¾Óª¡£±ÈÈ磬¼ÓÃܼ¼ÊõÊǽµµÍÊý¾Ýй¶·çÏյĹؼüÊÖ¶ÎÖ®Ò»¡£ÆóҵӦȷ±£Ãô¸ÐÊý¾ÝÔÚ´æ´¢ºÍ´«Êä¹ý³ÌÖж¼¾¹ýÇ¿ÓÐÁ¦µÄ¼ÓÃÜ´¦Àí¡£Í¨¹ýʵʩ¶Ëµ½¶Ë¼ÓÃܺÍÊý¾Ý¼ÓÃÜÃÜÔ¿¹ÜÀí²ßÂÔ£¬¿ÉÒÔÓÐЧ·Àֹδ¾ÊÚȨµÄ·ÃÎʺÍÊý¾Ýй¶¡£Í¬Ê±£¬ÆóÒµ»¹Ó¦¶¨ÆÚÉó²éºÍ¸üмÓÃÜÐÒ飬ÒÔÓ¦¶Ô²»¶Ï±ä»¯µÄ°²È«Íþв£¬È·±£Êý¾Ýй¶·çÏÕ±£³ÖÔÚ×îµÍˮƽ¡£
4.4 ¼à¹ÜºÏ×÷
ÖйúÆóÒµÔÚÓ¦¶ÔÊý¾Ýй¶Ê¼þʱ£¬¼à¹ÜºÏ×÷ÊÇÈ·±£ºÏ¹æÐÔ²¢½µµÍ·¨ÂÉ·çÏյĹؼü¡£ÔÚÊý¾Ýй¶Ê¼þ·¢Éúºó£¬¿ÉÒÔ¼°Ê±Ñ°ÇóÍⲿÂÉʦµÄ·¨ÂÉÖ¸µ¼£¬È·±£Ó¦¶Ô´ëÊ©·ûºÏ·¨¹æÒªÇ󣬱ÜÃâ½øÒ»²½µÄ·¨ÂÉ·çÏÕ¡£ÓÈÆäÔÚÅ·ÃÀ·¢ÉúµÄÊý¾Ýй¶Ê¼þÖУ¬¼à¹ÜºÏ×÷µÄ¹Ø¼üÔÚÓÚÆóÒµÓ¦ÓëÏà¹Ø¼à¹Ü»ú¹¹±£³Ö͸Ã÷µÄ¹µÍ¨£¬Õâ²»½öÓÐÖúÓÚ¼õÉÙ·£¿î£¬»¹ÄÜ»ñµÃ¼à¹Ü»ú¹¹µÄÖ¸µ¼£¬È·±£Ó¦¶Ô´ëÊ©·ûºÏ·¨¹æ±ê×¼¡£´ËÍ⣬¼à¹ÜºÏ×÷²»½öÏÞÓÚͨ±¨£¬»¹°üÀ¨ÔÚµ÷²é¹ý³ÌÖеĻý¼«ÅäºÏ£¬ÆóÒµÓ¦Ìṩ±ØÒªµÄÖ¤¾ÝºÍÖ§³Ö£¬ÒÔÈ·±£µ÷²é˳Àû½øÐС£ÕâÖÖÐ×÷Äܹ»°ïÖúÆóÒµÔÚΣ»úÖÐÓ®µÃ¼à¹Ü»ú¹¹µÄÐÅÈΣ¬ÉõÖÁ¿ÉÄܼõÇá´¦·£¡£
5. ½áÓï
Ëæ×ÅÖйúÆóÒµÔÚ¹ú¼ÊÊг¡ÉϵĽøÒ»²½À©Õ¹£¬¿ç¾³Êý¾ÝÁ÷¶¯ÈÕ񾮵·±£¬Êý¾Ýй¶·çÏÕÒ²ËæÖ®Ôö¼Ó¡£±¾ÎÄÉÏÏÂÁ½ÆªÍ¨¹ý¶ÔÖйú¡¢Å·Ã˺ÍÃÀ¹úÔÚÊý¾Ýй¶¼à¹Ü·½ÃæµÄ·¨ÂÉ¿ò¼ÜºÍʵ¼ùµÄ±È½Ï·ÖÎö£¬Õ¹Ê¾Á˲»Í¬Ë¾·¨¹ÜÏ½Çø¶ÔÊý¾Ý±£»¤µÄÑϸñÒªÇóºÍºÏ¹æÌôÕ½¡£Öйú¡¢Å·Ã˺ÍÃÀ¹úÔÚÊý¾Ýй¶¼à¹Ü·½ÃæËäÈ»´æÔÚ·¨ÂÉ¿ò¼ÜºÍ¾ßÌåÒªÇóµÄ²îÒ죬µ«ËüÃÇÔÚºËÐÄÔÔòÉÏÕ¹ÏÖ³öÃ÷ÏԵĹ²ÐÔ¡£Ê×ÏÈ£¬ÕâÈý´ó˾·¨¹ÜÏ½Çø¶¼Ç¿µ÷ÁËÊý¾Ýй¶Ê¼þ·¢Éúºó£¬ÆóÒµ±ØÐ뼰ʱ֪ͨÊÜÓ°ÏìµÄ¸öÈ˺ÍÏà¹Ø¼à¹Ü»ú¹¹£¬ÒÔ¼õÉÙDZÔÚµÄΣº¦¡£ÕâÖÖ͸Ã÷¶ÈºÍѸËÙ·´Ó¦»úÖÆÊÇΪÁËÈ·±£Êý¾ÝÖ÷ÌåÄܹ»Ñ¸ËÙ²ÉÈ¡´ëÊ©±£»¤×Ô¼ºµÄÈ¨Òæ¡£Æä´Î£¬¸÷µØ·¨Âɶ¼¹æ¶¨Á˶ÔÊý¾Ýй¶Ê¼þµÄ´¦·£»úÖÆ£¬ËäÈ»·£¿î±ê×¼ºÍÖ´ÐÐÁ¦¶È²»Í¬£¬µ«ËüÃǹ²Í¬ÖÂÁ¦ÓÚͨ¹ý¾¼ÃÖÆ²ÃºÍ·¨ÂÉÔðÈεķ½Ê½£¬¶½´ÙÆóÒµÌá¸ßÊý¾Ý±£»¤Ë®Æ½¡£ÎÞÂÛÊÇÔÚͳһÇÒÑÏÀ÷µÄÅ·ÃËģʽÏ£¬»¹ÊÇÔÚÁé»î¶ø¸´ÔÓµÄÃÀ¹úģʽÏ£¬Í¨¹ýϵͳµØ½¨Á¢ºÍÓÅ»¯·ÃÎÊ¿ØÖƹÜÀí¡¢ÐÅÏ¢°²È«Ê¼þÓ¦¼±ÏìÓ¦Ìåϵ£¬Ç¿»¯ÆóÒµÄÚ²¿µÄ¼¼Êõ·À»¤´ëÊ©£¬²¢Óë¼à¹Ü»ú¹¹±£³ÖÃÜÇкÏ×÷£¬ÖйúÆóÒµ½«Äܹ»¸üºÃµØÓ¦¶ÔÈ«ÇòÊý¾Ýй¶µÄÌôÕ½£¬È·±£ºÏ¹æ¾Óª£¬²¢ÔÚ¹ú¼ÊÊг¡ÉÏÎȲ½Ç°ÐС£
×¢ ÊÍ
[1] Ireland fines Meta €265M for ¡®data scraping¡¯ leak, BY SHANNON VAN SANT AND VINCENT MANANCOURT
https://www.politico.eu/article/data-protection-commission-is-fining-meta-e265-million/
[2] First CCPA Settlement Reached in Hanna Andersson Case. Raisa Dyadkina, Lydia de la Torre, Kristin L. Bryan https://natlawreview.com/article/first-ccpa-settlement-reached-hanna-andersson-case
